Experimental TTL implementation of the 6522

For discussing the 65xx hardware itself or electronics projects.
User avatar
ttlworks
Posts: 1464
Joined: 09 Nov 2012
Contact:

Re: Experimental TTL implementation of the 6522

Post by ttlworks »

This is, what happens when software coded to work with a "40 characters per line display" uses an "80 characters per line display":

Image

;---

Interlaced mode yes, but some conceptual problems in the circuitry:

Image

;---

But enough for this week.
UARTs are next.
User avatar
ttlworks
Posts: 1464
Joined: 09 Nov 2012
Contact:

Re: Experimental TTL implementation of the 6522

Post by ttlworks »

The article about building a simple TTL UART in the link of my previous post
is related to a PCB from that old TREX project.
tuart.png
tuart.png (181.76 KiB) Viewed 826 times
But when trying to build an UART which supports different baud rates, parity,
variable word length and things like one and a half stop bits...
while trying to be "compatible" to an existing chip...
unfortunately is a much more complicated things to do.

For instance, consider to have three different clock domains in your design: CPU, RX, TX.
There are two different approaches to this:

1) you could try to synchronize the RX and the TX clock to the CPU clock.
Downside is, that this gives you a jitter in RX\TX which might be tolerable at low baud rates and a high CPU clock...
unfortunately, somebody might want to debug a CPU running at a low CPU clock frequency at a high baud rate.

2) you could try to synchronize Data and control signals between these three different clock domains,
what would bloat/complicate the circuitry a lot.

Unfortunately, I had voted for 2), and that's where the project had failed:
the more I had tinkered with the innards of the RX module, the less it worked.

Well, my TTL 6545 was sort of the "Klendathu edition": plenty of bugs at a considerable size.
For the TTL 6850\6551 project, bugs play in a different class of weigth... while being "nuclear powered".
User avatar
ttlworks
Posts: 1464
Joined: 09 Nov 2012
Contact:

Re: Experimental TTL implementation of the 6522

Post by ttlworks »

Here we go:
X50, experimental TTL implementation of a 6850, FAILED (that's why I had reversed the colors of the picture)

Image

For "6850", plugged into the 1X51 backplane, we have:
1* 1C50, control module
1* 2F50, flag and status module
1* 2R51, receiver module
1* 2T51, transmitter module
1* G50, baud rate generator module
1* D51, RS232 level converter module

;-------------------------------------------------------------------------------------

X51, experimental TTL implementation of a 6551, FAILED (that's why I had reversed the colors of the picture)

Image

For "6551" plugged into the 1X51 backplane, we have:
1* 1C51, control module
1* 2F51, flag and status module
1* 2R51, receiver module
1* 2T51, transmitter module
1* G51, baud rate generator module
1* D51, RS232 level converter module

;==================================================================

What had failed, was the RX part (we later are getting to it), and the rest of the circuitry mainly was/is untested.

Noticed something ?
For economical reasons, the TTL 6850 and the TTL 6551 project both had used these modules:

1* 1X51 backplane
1* 2T51, transmitter module
1* 2R51, receiver module //FAILED
1* D51, RS232 level converter module
Last edited by ttlworks on Tue Apr 09, 2019 3:26 pm, edited 1 time in total.
User avatar
ttlworks
Posts: 1464
Joined: 09 Nov 2012
Contact:

Re: Experimental TTL implementation of the 6522

Post by ttlworks »

1X51 Backplane:

Image
1x51_1.png
1x51_2.png
1x51_3.png
User avatar
ttlworks
Posts: 1464
Joined: 09 Nov 2012
Contact:

Re: Experimental TTL implementation of the 6522

Post by ttlworks »

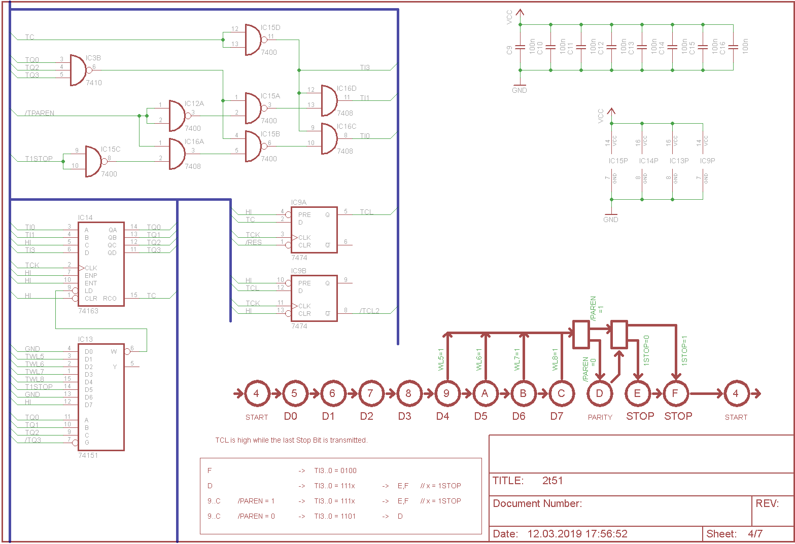
2T51 transmitter module:

Image
2t51_1.png
2t51_2.png
2t51_3.png
2t51_4.png
2t51_5.png
2t51_6.png
2t51_7.png
2t51_7.png (10.17 KiB) Viewed 822 times
If just looking at these schematics already gives you a headache... welcome to the club.
User avatar
ttlworks
Posts: 1464
Joined: 09 Nov 2012
Contact:

Re: Experimental TTL implementation of the 6522

Post by ttlworks »

2R51, receiver module //FAILED

Image

It stubbornly had refused to work.
And the more I had tinkered with its circuitry, the less it worked.
(The '2' at the start of 2R51 is the hardware revision. No digit means first revision.)

When trying to build a TTL RX module, PLEASE consider taking a different approach.
Also, that variable length RX shift register isn't a beauty, consider taking a look at the 74259 bit addressable latch, too.
2r51_1.png
2r51_2.png
2r51_3.png
2r51_4.png
2r51_5.png
2r51_6.png
2r51_7.png
User avatar
ttlworks
Posts: 1464
Joined: 09 Nov 2012
Contact:

Re: Experimental TTL implementation of the 6522

Post by ttlworks »

D51, RS232 level converter module

Image

//Configuration jumpers are "borrowed" from Daryl Rictor's SBC-2.
//Daryl, thanks for making the SBC-2 schematics available to the public.
d51_1.png
d51_2.png
User avatar
ttlworks
Posts: 1464
Joined: 09 Nov 2012
Contact:

Re: Experimental TTL implementation of the 6522

Post by ttlworks »

Now we are through with the modules used in both projects: the TTL 6850 and the TTL 6551.

1C50, control module, TTL 6850 only:

Image
1c50_1.png
1c50_2.png
1c50_3.png
1c50_4.png
User avatar
ttlworks
Posts: 1464
Joined: 09 Nov 2012
Contact:

Re: Experimental TTL implementation of the 6522

Post by ttlworks »

2F50, flag and status module, TTL 6850 only:

Image
2f50_1.png
2f50_2.png
2f50_3.png
2f50_4.png
2f50_5.png
2f50_6.png
2f50_7.png
2f50_8.png
User avatar
ttlworks
Posts: 1464
Joined: 09 Nov 2012
Contact:

Re: Experimental TTL implementation of the 6522

Post by ttlworks »

G50 baud rate generator module, TTL 6850 only:

The 6850 chip comes without a baud rate generator... and for debugging I just had to add one.

Image
g50_1.png
g50_2.png
g50_3.png
User avatar
ttlworks
Posts: 1464
Joined: 09 Nov 2012
Contact:

Re: Experimental TTL implementation of the 6522

Post by ttlworks »

We are through now with the TTL 6850, now for the TTL 6551 specific modules.

;---

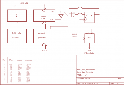
G51 baud rate generator module, TTL 6551 only:

Image

Edit: the 100nF capacitors are hidden below the IC sockets.
g51_1.png
g51_2.png
g51_3.png
Last edited by ttlworks on Tue Apr 09, 2019 4:09 pm, edited 1 time in total.
User avatar
ttlworks
Posts: 1464
Joined: 09 Nov 2012
Contact:

Re: Experimental TTL implementation of the 6522

Post by ttlworks »

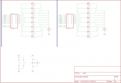
1C51, control module, TTL 6551 only:

Image
1c51_1.png
1c51_2.png
1c51_3.png
1c51_4.png
User avatar
ttlworks
Posts: 1464
Joined: 09 Nov 2012
Contact:

Re: Experimental TTL implementation of the 6522

Post by ttlworks »

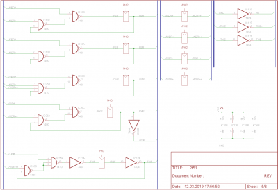
2F51, flag and status module, TTL 6551 only:

Image
2f51_1.png
2f51_2.png
2f51_3.png
2f51_4.png
2f51_5.png
2f51_6.png
2f51_7.png
2f51_7.png (9.53 KiB) Viewed 819 times
2f51_8.png
...and with this, I think the complete set of schematics for my TTL 65XX peripheral experiments now went through.
Thank goodness!

But now I need a break.

Cheers.
User avatar
ttlworks
Posts: 1464
Joined: 09 Nov 2012
Contact:

Re: Experimental TTL implementation of the 6522

Post by ttlworks »

Some failed prototypes (you recognize the pioneer by the arrows in his back):

Image

The project for building these experimental TTL peripherals took me three years.
I already was sure this would be going to be my last hobby electronics project from the start,
so I had lighted the candle at both ends.

In November 2015, when I had noticed that Drass started building the C74 TTL CPU in the forum
by using the one or other thing from my homepage, I just had to drop the tools I had been holding in my hands,
stopped my project, then rushed to the forum for giving support for his project.

And I'm still confident that this was the right thing to do.

The schematics in this thread still are at least 3 years away from "production quality",
and don't be fooled: building your own set of TTL 65xx peripherals will take a lot of time and effort,
you better build your own designs from scratch...
...preferrably by not using a bi_directional internal data bus like I did,
because this complicates calculating the timing a lot when trying to aim for speed.

Oh, and all of my old hardware already went scrapped some time ago, sorry.
The Elektor Junior computer (my very first computer) I had donated to a friend in this forum.
Cheers.
Post Reply