Started the design for my 8-bit computer... but need help!
-
BigLadWhillis
- Posts: 19
- Joined: 02 Jan 2020
- Location: Nottingham, England
Started the design for my 8-bit computer... but need help!
So I Recently started the design for my 8-bit computer, and have got the basics in (EEPROM reading and VIA). However i need a little bit of help:
#1. What ram would anyone recommend for my computer
#2. Does anyone use KiCad for design of boards like this? If so how would you go around having a footprint of a 74xx series NAND chip(It only comes as a multi-part footprint(see image))
#3. Is there any way that i can get an EEPROM programmer which is less than £50 (The most common one i find is around £50)
#4. Is there any blatant flaws/improvements i can make for my computer?
EDIT: Now Includes RAM Chip
TODO:
Complete Connections for R65c52 (Although if anyone has any recommendations for what i need to do for it as there isn't much documentation i can find for actually connecting it to a 6502)
8000 - FFFF ROM
7F00 - 7FFF Peripherals
(7F10 - 7F1F VIA, 7F20 - 7F2F UART)
0 - 7EFF RAM
#1. What ram would anyone recommend for my computer
#2. Does anyone use KiCad for design of boards like this? If so how would you go around having a footprint of a 74xx series NAND chip(It only comes as a multi-part footprint(see image))
#3. Is there any way that i can get an EEPROM programmer which is less than £50 (The most common one i find is around £50)
#4. Is there any blatant flaws/improvements i can make for my computer?
EDIT: Now Includes RAM Chip
TODO:
Complete Connections for R65c52 (Although if anyone has any recommendations for what i need to do for it as there isn't much documentation i can find for actually connecting it to a 6502)
8000 - FFFF ROM
7F00 - 7FFF Peripherals
(7F10 - 7F1F VIA, 7F20 - 7F2F UART)
0 - 7EFF RAM
Last edited by BigLadWhillis on Fri Jan 03, 2020 11:21 pm, edited 23 times in total.
Nice Little Community This Isn't It
Re: Just Started The Design For My First 8-Bit Computer!
BigLadWhillis wrote:
So I Recently started the design for my 8-bit computer, and have got the basics in (EEPROM reading and VIA). However i need a little bit of help:
#1. What ram would anyone recommend for my computer(I have 32K of address space free(can probably make it closer to 40k but my brain doesn't want to anymore))
#2. Does anyone use KiCad for design of boards like this? If so how would you go around having a footprint of a 74xx series NAND chip(It only comes as a multi-part footprint(see image))
#3. Is there any way that i can get an EEPROM programmer which is less than £50 (The most common one i find is around £50)
#4. Is there any blatant flaws/improvements i can make for my computer?
#1. What ram would anyone recommend for my computer(I have 32K of address space free(can probably make it closer to 40k but my brain doesn't want to anymore))
#2. Does anyone use KiCad for design of boards like this? If so how would you go around having a footprint of a 74xx series NAND chip(It only comes as a multi-part footprint(see image))
#3. Is there any way that i can get an EEPROM programmer which is less than £50 (The most common one i find is around £50)
#4. Is there any blatant flaws/improvements i can make for my computer?
1 - RAM is up to you - look at the past and the Atari 2600 has just 128 bytes, then Apple II started with 4K then (very quickly!) went up to 48K then 64K, Pet (4K -> 32K), Vic 20 (4K?), BBC Micro 32K and so on.
I'd suggest 32K is a good starting point unless you're trying to be compatible with something else.
2 - I understand lots use KiCAD. I use something older, un-maintained now and somewhat cranky called Fritzing, but I've been using it for about 8 years now. I'd not recommend it, but take the time to learn KiCAD if you can. It's on my roadmap to learn & use ...
3 - No idea. Look on ebay?
4 - I' d have to spend time, but one somewhat vital thing to note: The 6502/65C02 must have RAM from location $0000 to $01FF as a minimum. I would reserve $0000 through $7FFF for RAM, then $8000 for the VIA and the top 16K for the ROM. There must be ROM (or equivalent) in the top 6 locations to even boot a 6502 as that's where the reset vector is fetched from.
There are a lot of template 6502 designs out there - a good current one is Ben Eaters 6502 project. One here is Garth Wilsons - start here: http://wilsonminesco.com/6502primer/ so give these a good look before warming up the soldering iron!
I started my project on breadboard then went to stripboard then PCB, so there are plenty of options for you.
Cheers,
-Gordon
--
Gordon Henderson.
See my Ruby 6502 and 65816 SBC projects here: https://projects.drogon.net/ruby/
Gordon Henderson.
See my Ruby 6502 and 65816 SBC projects here: https://projects.drogon.net/ruby/
-
BigLadWhillis
- Posts: 19
- Joined: 02 Jan 2020
- Location: Nottingham, England
Re: Just Started The Design For My First 8-Bit Computer!
Quote:
4 - I' d have to spend time, but one somewhat vital thing to note: The 6502/65C02 must have RAM from location $0000 to $01FF as a minimum. I would reserve $0000 through $7FFF for RAM, then $8000 for the VIA and the top 16K for the ROM. There must be ROM (or equivalent) in the top 6 locations to even boot a 6502 as that's where the reset vector is fetched from.
Nice Little Community This Isn't It
Re: Just Started The Design For My First 8-Bit Computer!
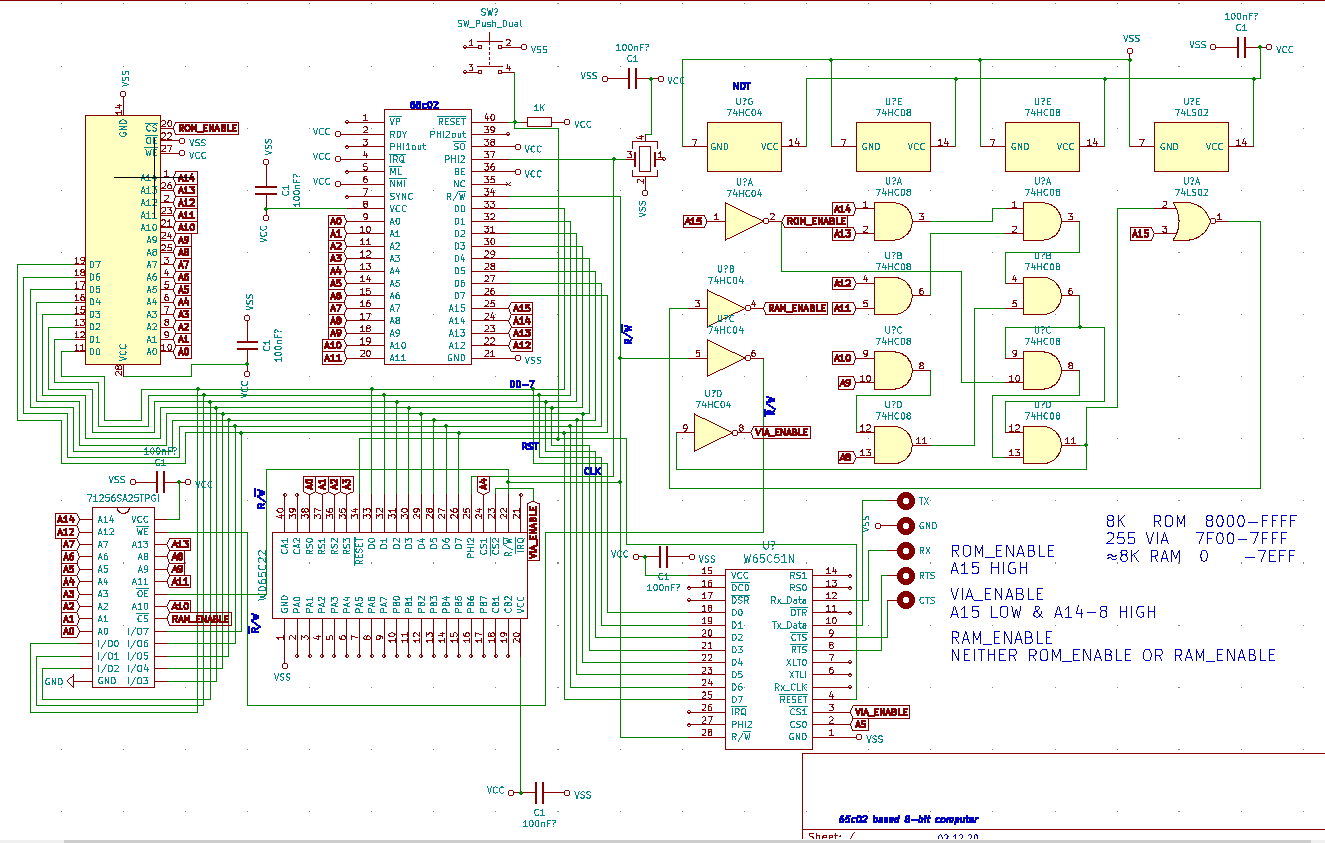
A good start, many of our systems started out with a schematic like this.
What is your plan for I/O? With a single 6522 it would be possible to drive a keyboard and display, or are you going with a serial console?
It's a big question for a design with no RAM yet, but an important one!
What is your plan for I/O? With a single 6522 it would be possible to drive a keyboard and display, or are you going with a serial console?
It's a big question for a design with no RAM yet, but an important one!
- GARTHWILSON
- Forum Moderator
- Posts: 8773
- Joined: 30 Aug 2002
- Location: Southern California
- Contact:
Re: Just Started The Design For My First 8-Bit Computer!
Welcome. Be sure to go through the 6502 primer, at http://wilsonminesco.com/6502primer/ . It was written to answer the questions and problems that kept getting brought up on the forum regarding making one's own 6502 computer. It is organized logically into 22 sections of design considerations, construction, debugging, practical interfacing, etc.. One thing I see right away is you have 4000-series logic there which is nowhere near fast enough. You have hundreds of nanoseconds' worth of propagation delay there just in the address decoding. 74HCxx is a much better starting point.
http://WilsonMinesCo.com/ lots of 6502 resources
The "second front page" is http://wilsonminesco.com/links.html .
What's an additional VIA among friends, anyhow?
The "second front page" is http://wilsonminesco.com/links.html .
What's an additional VIA among friends, anyhow?
-
BigLadWhillis
- Posts: 19
- Joined: 02 Jan 2020
- Location: Nottingham, England
Re: Just Started The Design For My First 8-Bit Computer!
GARTHWILSON wrote:
Welcome. Be sure to go through the 6502 primer, at http://wilsonminesco.com/6502primer/ . It was written to answer the questions and problems that kept getting brought up on the forum regarding making one's own 6502 computer. It is organized logically into 22 sections of design considerations, construction, debugging, practical interfacing, etc.. One thing I see right away is you have 4000-series logic there which is nowhere near fast enough. You have hundreds of nanoseconds' worth of propagation delay there just in the address decoding. 74HCxx is a much better starting point.
Nice Little Community This Isn't It
- GARTHWILSON
- Forum Moderator
- Posts: 8773
- Joined: 30 Aug 2002
- Location: Southern California
- Contact:
Re: Just Started The Design For My First 8-Bit Computer!
BigLadWhillis wrote:
Thanks for the feedback, I have changed it and updated the schematic photo
http://WilsonMinesCo.com/ lots of 6502 resources
The "second front page" is http://wilsonminesco.com/links.html .
What's an additional VIA among friends, anyhow?
The "second front page" is http://wilsonminesco.com/links.html .
What's an additional VIA among friends, anyhow?
-
BigLadWhillis
- Posts: 19
- Joined: 02 Jan 2020
- Location: Nottingham, England
Re: Just Started The Design For My First 8-Bit Computer!
GARTHWILSON wrote:
BigLadWhillis wrote:
Thanks for the feedback, I have changed it and updated the schematic photo
Nice Little Community This Isn't It
- BigDumbDinosaur
- Posts: 9425
- Joined: 28 May 2009
- Location: Midwestern USA (JB Pritzker’s dystopia)
- Contact:
Re: Just Started The Design For My First 8-Bit Computer!
BigLadWhillis wrote:
So I Recently started the design for my 8-bit computer, and have got the basics in (EEPROM reading and VIA). However i need a little bit of help:
#1. What ram would anyone recommend for my computer
#2. Does anyone use KiCad for design of boards like this? If so how would you go around having a footprint of a 74xx series NAND chip(It only comes as a multi-part footprint(see image))
#3. Is there any way that i can get an EEPROM programmer which is less than £50 (The most common one i find is around £50)
#4. Is there any blatant flaws/improvements i can make for my computer?
(Yes i know there is not a RAM Chip)
8000 - FFFF ROM
4000 - 7FFF RAM
2000 - 3FFF VIA
0 - 1FFF RAM
#1. What ram would anyone recommend for my computer
#2. Does anyone use KiCad for design of boards like this? If so how would you go around having a footprint of a 74xx series NAND chip(It only comes as a multi-part footprint(see image))
#3. Is there any way that i can get an EEPROM programmer which is less than £50 (The most common one i find is around £50)
#4. Is there any blatant flaws/improvements i can make for my computer?
(Yes i know there is not a RAM Chip)
8000 - FFFF ROM
4000 - 7FFF RAM
2000 - 3FFF VIA
0 - 1FFF RAM
Regarding your memory map, the glue logic will be less complex if, starting from the top of the map, you have ROM, with I/O below it and all RAM below the I/O. There is no reason to waste 8KB of map space on a single I/O device. Take a good look at Garth's basic circuit for a start.
x86? We ain't got no x86. We don't NEED no stinking x86!
-
BigLadWhillis
- Posts: 19
- Joined: 02 Jan 2020
- Location: Nottingham, England
Re: Just Started The Design For My First 8-Bit Computer!
BigDumbDinosaur wrote:
BigLadWhillis wrote:
So I Recently started the design for my 8-bit computer, and have got the basics in (EEPROM reading and VIA). However i need a little bit of help:
#1. What ram would anyone recommend for my computer
#2. Does anyone use KiCad for design of boards like this? If so how would you go around having a footprint of a 74xx series NAND chip(It only comes as a multi-part footprint(see image))
#3. Is there any way that i can get an EEPROM programmer which is less than £50 (The most common one i find is around £50)
#4. Is there any blatant flaws/improvements i can make for my computer?
(Yes i know there is not a RAM Chip)
8000 - FFFF ROM
4000 - 7FFF RAM
2000 - 3FFF VIA
0 - 1FFF RAM
#1. What ram would anyone recommend for my computer
#2. Does anyone use KiCad for design of boards like this? If so how would you go around having a footprint of a 74xx series NAND chip(It only comes as a multi-part footprint(see image))
#3. Is there any way that i can get an EEPROM programmer which is less than £50 (The most common one i find is around £50)
#4. Is there any blatant flaws/improvements i can make for my computer?
(Yes i know there is not a RAM Chip)
8000 - FFFF ROM
4000 - 7FFF RAM
2000 - 3FFF VIA
0 - 1FFF RAM
Regarding your memory map, the glue logic will be less complex if, starting from the top of the map, you have ROM, with I/O below it and all RAM below the I/O. There is no reason to waste 8KB of map space on a single I/O device. Take a good look at Garth's basic circuit for a start.
Nice Little Community This Isn't It
-
CaptainCulry
- Posts: 30
- Joined: 31 Dec 2019
Re: Just Started The Design For My First 8-Bit Computer!
BigLadWhillis wrote:
#2. Does anyone use KiCad for design of boards like this? If so how would you go around having a footprint of a 74xx series NAND chip(It only comes as a multi-part footprint(see image))
- GARTHWILSON
- Forum Moderator
- Posts: 8773
- Joined: 30 Aug 2002
- Location: Southern California
- Contact:
Re: Just Started The Design For My First 8-Bit Computer!
CaptainCulry wrote:
Depending on what PCB manufacturer you are going to use you may have to use PCB Design software supplied by them. I've used PCBExpress in the past and they require you to use their software.
We have a topic on inexpensive board manufacturers at viewtopic.php?f=1&t=1913 . I've used DirtyPCBs a half-dozen times or more in the last few years for both hobby and work prototypes and have been happy with them. It actually seems to be a broker that's part of Dangerous Prototypes in the U.S., who sends the jobs to various board houses in the Orient depending on your requirements (how many layers, what the minimum trace & space width is, etc.), how busy the appropriate board houses are, etc.. Last month I got 360 postage-stamp-sized boards for $52, plus $25 DHL shipping from HongKong. These were for pre-production Bluetooth SMT modules for work.
http://WilsonMinesCo.com/ lots of 6502 resources
The "second front page" is http://wilsonminesco.com/links.html .
What's an additional VIA among friends, anyhow?
The "second front page" is http://wilsonminesco.com/links.html .
What's an additional VIA among friends, anyhow?
-
CaptainCulry
- Posts: 30
- Joined: 31 Dec 2019
Re: Just Started The Design For My First 8-Bit Computer!
Culry is a bit of a humorous nickname now that I misspelled some fishing rod decals. I was Captain Curly before that, which is already humorous since I don't have a boat. hahahaha.
We've only been using PCBExpress for really small PCB jobs for student projects that have to be finished within one semester. Since the students move on after that they will never make revisions in the future, so being locked in hasn't been a problem for us. They have been really fast in getting us the boards, in just a couple/few days, which is good since the students will put off designing the board until the very last minute, then hope the very first board they ever designed is correct the first time. I don't think there is any way to convince undergrads not to procrastinate. But I see what you're saying about a board that you will want to support and revise over the years. You'd have to redo the layout all together in a different CAD program if you wanted to change PCB vendor if you use a vendor's proprietary software. That is definitely something to consider.
We've only been using PCBExpress for really small PCB jobs for student projects that have to be finished within one semester. Since the students move on after that they will never make revisions in the future, so being locked in hasn't been a problem for us. They have been really fast in getting us the boards, in just a couple/few days, which is good since the students will put off designing the board until the very last minute, then hope the very first board they ever designed is correct the first time. I don't think there is any way to convince undergrads not to procrastinate. But I see what you're saying about a board that you will want to support and revise over the years. You'd have to redo the layout all together in a different CAD program if you wanted to change PCB vendor if you use a vendor's proprietary software. That is definitely something to consider.
Re: Just Started The Design For My First 8-Bit Computer!
Depending where you are may influence your choice of PCB lab. I'm in the UK and recently I've been using JLCPCB (in China, of-course). But just over a year ago I was using SeeedStudio. JLCPCB are a bit cheaper, but turnaround is the same (5-7 days). The biggest thing to check is import duty, so anything (really, anything!) made in the US is going to be stupidly expensive due to the import duty & tax on it right now.
Any PCB software that can output a GERBER file will be fine - that's the "standard" that the PCB makers should take.
Fritzing PCB layout which I use (and don't recommend) have teamed up with a European company called Aisler, however they are 10x the cost of JLCPCB. I gave up using the UK based ones years ago for the same reason.
-Gordon
Any PCB software that can output a GERBER file will be fine - that's the "standard" that the PCB makers should take.
Fritzing PCB layout which I use (and don't recommend) have teamed up with a European company called Aisler, however they are 10x the cost of JLCPCB. I gave up using the UK based ones years ago for the same reason.
-Gordon
--
Gordon Henderson.
See my Ruby 6502 and 65816 SBC projects here: https://projects.drogon.net/ruby/
Gordon Henderson.
See my Ruby 6502 and 65816 SBC projects here: https://projects.drogon.net/ruby/
Re: Just Started The Design For My First 8-Bit Computer!
I too have used JLC PCB with considerable success. I would make a few points:-
- Delivery is usually pretty quick although not necessarily so
- Consider splitting different boards up into multiple orders. It sounds counter intuitive but the additional postage is worth it to keep individual packages below the value at which HMRC take note of - and then there's the Post Office's handling charge on top too. I ordered 3 eurocard PCBs that came to around £24 but with the import duty and handling fee it ended up closer to £50. It would have been cheaper to have had 3 orders of £10 per order.
- Try using EasyEDA which links directly to JLC PCB and includes a pretty large library of 'common' compnents (74 series, 65C02 etc.).
- The JLC PCB website allows to you upload either Gerbers (as mentioned by Drogon/Gordon) or from EasyEDA and it will then sanity check them and generate an image of the PCB that you can view on screen along with the cost.