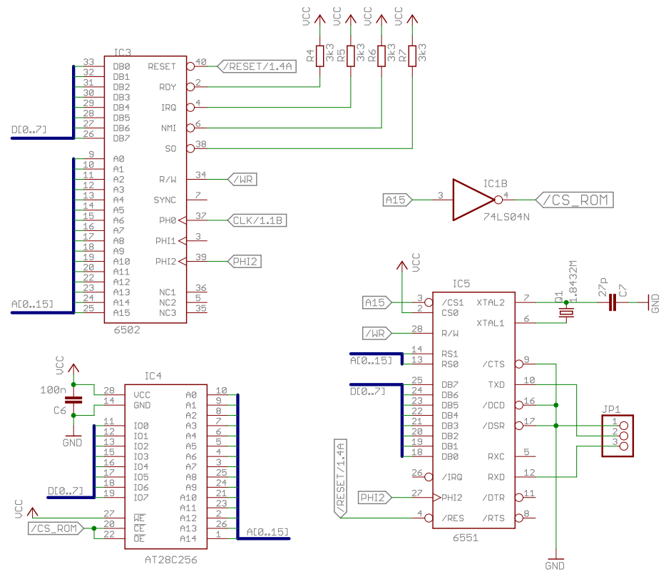
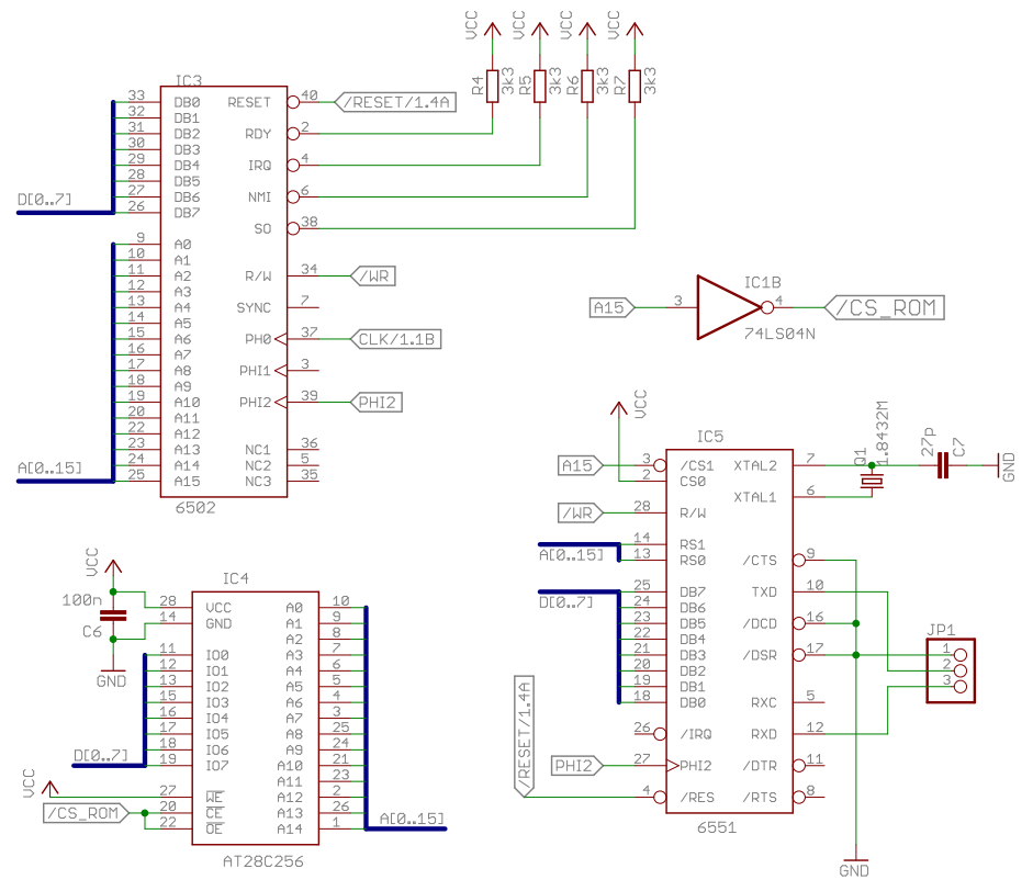
Below is the connection from the usb ft232 to 65c51 chip. I've also grounded CTS pin on the 65c51 to enable the transmitter.
USB -> 65c51
Rx--->TxD
Tx--->RxD
DTR--->DSR
CTS--->GND
As for the software side,
I am aware of the Xmit bug in the latest 65c51 chip, and I'm following floobydust delay routine to get it working with my 1Mhz computer with 1.8432Mhz on the ACIA. The code is shown below..
Code: Select all
.setcpu "65C02"
ACIA_DATA = $0000
ACIA_STATUS = $0001
ACIA_COMMAND = $0002
ACIA_CONTROL = $0003
.segment "VECTORS"
.word nmi
.word reset
.word irq
.code
reset: jmp main
nmi: rti
irq: rti
main: ldx #$ff
txs
lda #$00
sta ACIA_STATUS
lda #%00011111 ;1 stop bit, 8 data bits, 19200 baud
sta ACIA_CONTROL
lda #%00001011 ;No parity, no echo, no interrupt
sta ACIA_COMMAND
loop: lda #$2A ;Sending 2A
sta ACIA_DATA
jsr delay_6551
lda ACIA_STATUS
lda ACIA_DATA
jmp loop
delay_6551: phy
phx
delay_loop: ldy #1
minidly: ldx #$68
delay_1: dex
bne delay_1
dey
bne minidly
plx
ply
delay_done: rts

As for the wiring I'm following exactly with Grappendorf's connection http://www.grappendorf.net/projects/650 ... world.html, which inverts the A15 to choose between the upper 32k (ROM) lower 32k (ACIA) and the 2 LSB for register select as shown above. I'm still not getting any outputs on my terminal screen (putty), any help would be greatly appreciated.

