Writing in EEPROM and reading by 6502
- GARTHWILSON
- Forum Moderator
- Posts: 8773
- Joined: 30 Aug 2002
- Location: Southern California
- Contact:
Re: Writing in EEPROM and reading by 6502
hitlp wrote:
What would be the maximum acceptable time of edge rate?
http://WilsonMinesCo.com/ lots of 6502 resources
The "second front page" is http://wilsonminesco.com/links.html .
What's an additional VIA among friends, anyhow?
The "second front page" is http://wilsonminesco.com/links.html .
What's an additional VIA among friends, anyhow?
Re: Writing in EEPROM and reading by 6502
Martin A wrote:
The 4 that I was given, that all tested as re-marked NMOS parts, have the following on them:
UMC
W65C02S8P-10
0119S
UMC
W65C02S8P-10
0119S
Re: Writing in EEPROM and reading by 6502
Hello guys.
It's me again and I'm just totally stuck. I reset all my circuit and simply when I set up the data bus to run NOP forever, A0 stays at 500 Hz. That is, it is not consuming 2 CPU cycles. Is it possible for this processor to have a "cache" of execution?
If you can also put a link where I can buy an original 6502, I thank you immensely.
Below are images.
It's me again and I'm just totally stuck. I reset all my circuit and simply when I set up the data bus to run NOP forever, A0 stays at 500 Hz. That is, it is not consuming 2 CPU cycles. Is it possible for this processor to have a "cache" of execution?
If you can also put a link where I can buy an original 6502, I thank you immensely.
Below are images.
Re: Writing in EEPROM and reading by 6502
Wow, that looks like a *really* faded Rockwell logo, and there's no other markings visible in the photo.
Here's one relatively reputable option. They don't guarantee what brand of 6502 you'll get, and I'm not sure they would 100% test everything they get, but they at least won't *deliberately* rip you off.
Or you could order a brand-new WDC part from Mouser, who are an Authorised Distributor.
Here's one relatively reputable option. They don't guarantee what brand of 6502 you'll get, and I'm not sure they would 100% test everything they get, but they at least won't *deliberately* rip you off.
Or you could order a brand-new WDC part from Mouser, who are an Authorised Distributor.
Re: Writing in EEPROM and reading by 6502
hitlp wrote:
Hello guys.
It's me again and I'm just totally stuck. I reset all my circuit and simply when I set up the data bus to run NOP forever, A0 stays at 500 Hz. That is, it is not consuming 2 CPU cycles. Is it possible for this processor to have a "cache" of execution?
If you can also put a link where I can buy an original 6502, I thank you immensely.
Below are images.
It's me again and I'm just totally stuck. I reset all my circuit and simply when I set up the data bus to run NOP forever, A0 stays at 500 Hz. That is, it is not consuming 2 CPU cycles. Is it possible for this processor to have a "cache" of execution?
If you can also put a link where I can buy an original 6502, I thank you immensely.
Below are images.
Re: Writing in EEPROM and reading by 6502
whartung wrote:
hitlp wrote:
Hello guys.
It's me again and I'm just totally stuck. I reset all my circuit and simply when I set up the data bus to run NOP forever, A0 stays at 500 Hz. That is, it is not consuming 2 CPU cycles. Is it possible for this processor to have a "cache" of execution?
If you can also put a link where I can buy an original 6502, I thank you immensely.
Below are images.
It's me again and I'm just totally stuck. I reset all my circuit and simply when I set up the data bus to run NOP forever, A0 stays at 500 Hz. That is, it is not consuming 2 CPU cycles. Is it possible for this processor to have a "cache" of execution?
If you can also put a link where I can buy an original 6502, I thank you immensely.
Below are images.
Re: Writing in EEPROM and reading by 6502
hitlp wrote:
whartung wrote:
So, for laughs, is A1 half of A0, and A2 half of A1?
It would be interesting to change the EA to a branch code, and discern what an address pin might look like over time, and see if that matches.
- BigDumbDinosaur
- Posts: 9426
- Joined: 28 May 2009
- Location: Midwestern USA (JB Pritzker’s dystopia)
- Contact:
Re: Writing in EEPROM and reading by 6502
Chromatix wrote:
Wow, that looks like a *really* faded Rockwell logo, and there's no other markings visible in the photo.
The Jameco pulls (none are NOS, as far as I know) in the past have been Rockwell CMOS parts pulled out of unsold modems. Jameco is a trustworthy supplier.
x86? We ain't got no x86. We don't NEED no stinking x86!
Re: Writing in EEPROM and reading by 6502
One of WDC's UK distributors actually does advertise on eBay. They have the best prices in the world too.
I bought 10 W65C02S6TPG-14 chips off him last year. All genuine prime stuff. They ended up costing me less than $5 USD each including the cost of shipping.
They go by the eBay name of toucano76, but they don't seem to have any on the offer right now, but they do have other WDC chips. When mine arrived they were shipped from Coltek UK Ltd. which is listed on WDC's site as a UK distributor.
I bought 10 W65C02S6TPG-14 chips off him last year. All genuine prime stuff. They ended up costing me less than $5 USD each including the cost of shipping.
They go by the eBay name of toucano76, but they don't seem to have any on the offer right now, but they do have other WDC chips. When mine arrived they were shipped from Coltek UK Ltd. which is listed on WDC's site as a UK distributor.
Bill
Re: Writing in EEPROM and reading by 6502
Hello guys,
I have some news about my project. While I can not get a real 6502, I'm using 6507 taken from an old Atari. The processor is responding correctly, for example when I use the data bus as "EA" (NOP). I made the connection to the EEPROM and it worked correctly.
Now, following the project http://www.grappendorf.net/projects/650 ... world.html [/ url], I called the ACIA and a FTI232 to receive a string (Hello World) via serial.
It turns out that I only receive garbage according to the attached image.
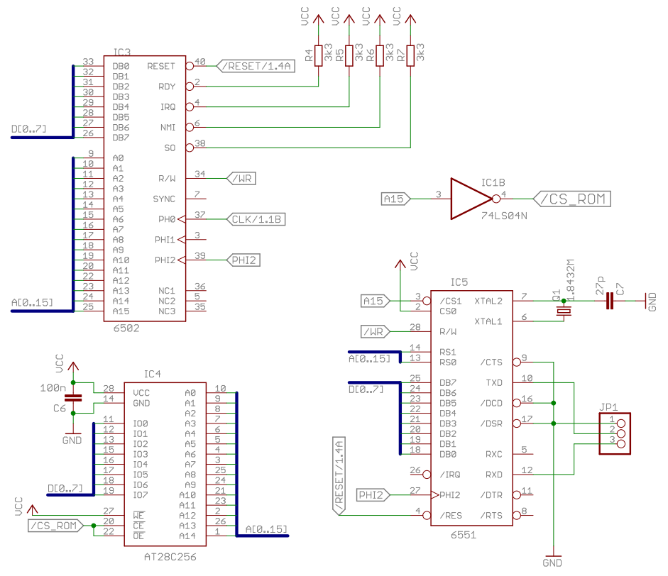
My schematics is:

Since the 6507 has only 12 bits of address, my code used is:
Segments
Principal Code:
Any tips?
Regards.
I have some news about my project. While I can not get a real 6502, I'm using 6507 taken from an old Atari. The processor is responding correctly, for example when I use the data bus as "EA" (NOP). I made the connection to the EEPROM and it worked correctly.
Now, following the project http://www.grappendorf.net/projects/650 ... world.html [/ url], I called the ACIA and a FTI232 to receive a string (Hello World) via serial.
It turns out that I only receive garbage according to the attached image.
My schematics is:

Since the 6507 has only 12 bits of address, my code used is:
Segments
Code: Select all
MEMORY
{
ROM: start=$2000, size=$2000, type=ro, define=yes, fill=yes, file=%O;
}
SEGMENTS
{
CODE: load=ROM, type=ro;
VECTORS: load=ROM, type=ro, offset=$1ffa;
}
Code: Select all
.setcpu "6502"
ACIA_DATA = $0000
ACIA_STATUS = $0001
ACIA_COMMAND = $0002
ACIA_CONTROL = $0003
.segment "VECTORS"
.word nmi
.word reset
.word irq
.code
reset: jmp main
nmi: rti
irq: rti
main:
init_acia: lda #%00001011 ;No parity, no echo, no interrupt
sta ACIA_COMMAND
lda #%00011111 ;1 stop bit, 8 data bits, 19200 baud
sta ACIA_CONTROL
write: ldx #0
next_char:
wait_txd_empty: lda ACIA_STATUS
and #$10
beq wait_txd_empty
lda text,x
beq read
sta ACIA_DATA
inx
jmp next_char
read:
wait_rxd_full: lda ACIA_STATUS
and #$08
beq wait_rxd_full
lda ACIA_DATA
jmp write
text: .byte "Hello World!", $0d, $0a, $00
Regards.
- Attachments
-
- captura01.PNG (2.99 KiB) Viewed 1418 times
Re: Writing in EEPROM and reading by 6502
So - a 6551. Exactly which 6551 is it? The "latest genuine" WDC parts have a nasty hardware bug, though I don't think that's what you're seeing here.
Also, 19200 baud is near the limit of the 6551's capabilities. Usually 9600 or 1200 baud are better choices for initial tests.
Make certain both ends are set to the same speed for both transmit and receive (many UARTs can set TX and RX parameters independently). It looks like you're receiving more characters than you sent, which may indicate the receive speed is set too high, or the transmit speed too low. Note also that the values you need to poke into the 6551 depend on the clock speed attached to it (usually a UART has a standard-frequency crystal dedicated for this purpose).
Also, 19200 baud is near the limit of the 6551's capabilities. Usually 9600 or 1200 baud are better choices for initial tests.
Make certain both ends are set to the same speed for both transmit and receive (many UARTs can set TX and RX parameters independently). It looks like you're receiving more characters than you sent, which may indicate the receive speed is set too high, or the transmit speed too low. Note also that the values you need to poke into the 6551 depend on the clock speed attached to it (usually a UART has a standard-frequency crystal dedicated for this purpose).
Re: Writing in EEPROM and reading by 6502
How have you modified the circuit? The 6507 lacks several signals noted in the original diagram (which is intended for 6502).
I think the connections formerly driven by A15 can connect to A12 (as shown). But other wiring questions remain. Also, some of the values declared in the program may need to be changed.
First, please tell us what you've done with the wiring.
cheers
Jeff
I think the connections formerly driven by A15 can connect to A12 (as shown). But other wiring questions remain. Also, some of the values declared in the program may need to be changed.
First, please tell us what you've done with the wiring.
cheers
Jeff
In 1988 my 65C02 got six new registers and 44 new full-speed instructions!
https://laughtonelectronics.com/Arcana/ ... mmary.html
https://laughtonelectronics.com/Arcana/ ... mmary.html
Re: Writing in EEPROM and reading by 6502
Hello guys,
Well answering the questions, I tested with baudrate of 1200 and 9600 and kept getting trash on the way out. I am using as clock source, a crystal of 1.8432 MHz connected in pins 6 and 7 of 6551.
Answering Dr Jefyll, since the 6507 only has addressing up to A12, I connected this port to 6551 as if it were the A15 of 6502. Another replacement I did was that, instead of the AT28C256, I'm using the AE29f2008-12 which is a memory flash removed from a PC BIOS. The pinning is very similar to the AT28C256.
The other ROM address pins are disconnected, as A13, 14 and 15.
What can be wrong?
Well answering the questions, I tested with baudrate of 1200 and 9600 and kept getting trash on the way out. I am using as clock source, a crystal of 1.8432 MHz connected in pins 6 and 7 of 6551.
Answering Dr Jefyll, since the 6507 only has addressing up to A12, I connected this port to 6551 as if it were the A15 of 6502. Another replacement I did was that, instead of the AT28C256, I'm using the AE29f2008-12 which is a memory flash removed from a PC BIOS. The pinning is very similar to the AT28C256.
The other ROM address pins are disconnected, as A13, 14 and 15.
What can be wrong?
Re: Writing in EEPROM and reading by 6502
The unused ROM input lines must be tied definitely either high or low, not left floating. This is generally true of all CMOS inputs, even of spare gates on a multi-gate 74-series chip. Having not done that, there is a good chance the ROM is confused about what addresses the CPU is requesting.
Re: Writing in EEPROM and reading by 6502
Dr Jefyll wrote:
Also, some of the values declared in the program may need to be changed.
cheers
Jeff
cheers
Jeff