65c816 "Core"

Building your first 6502-based project? We'll help you get started here.
User avatar
BigDumbDinosaur
Posts: 9425
Joined: 28 May 2009
Location: Midwestern USA (JB Pritzker’s dystopia)
Contact:

Re: 65c816 "Core"

Post by BigDumbDinosaur »

GamerFox wrote:
I took BDD's advice and changed the memory mapping a little. Here's the decoder circuit sheet.

Could you please post the new memory map? It may help with trying to figure out why you have enough gates in there to sink a small ship. :D

Also, I recommend you do not mix TTL logic with CMOS. 74HC devices will not see a valid logic 1 at their inputs if driven from TTL outputs. At best, the circuit will function, but likely be unstable. At worst, it won't work at all.
x86?  We ain't got no x86.  We don't NEED no stinking x86!
GamerFox
Posts: 32
Joined: 18 Mar 2021

Re: 65c816 "Core"

Post by GamerFox »

User avatar
BigDumbDinosaur
Posts: 9425
Joined: 28 May 2009
Location: Midwestern USA (JB Pritzker’s dystopia)
Contact:

Re: 65c816 "Core"

Post by BigDumbDinosaur »

GamerFox wrote:

You do know you can attach things to your posts, right? I (and a few others around here) don't do Google for anything.
x86?  We ain't got no x86.  We don't NEED no stinking x86!
GamerFox
Posts: 32
Joined: 18 Mar 2021

Re: 65c816 "Core"

Post by GamerFox »

BigDumbDinosaur wrote:
GamerFox wrote:

You do know you can attach things to your posts, right? I (and a few others around here) don't do Google for anything.
Attachments
Dragon Bank 0.pdf
(39.37 KiB) Downloaded 95 times
User avatar
BigDumbDinosaur
Posts: 9425
Joined: 28 May 2009
Location: Midwestern USA (JB Pritzker’s dystopia)
Contact:

Re: 65c816 "Core"

Post by BigDumbDinosaur »

GamerFox wrote:
BigDumbDinosaur wrote:
GamerFox wrote:
You do know you can attach things to your posts, right? I (and a few others around here) don't do Google for anything.

Now, where have I seen that memory map before? :D

That memory map can be implemented with fewer gates than what you previously posted.

pocv130_glue.pdf
Glue Logic
(81.03 KiB) Downloaded 62 times

The above is an excerpt from my POC V1.3 unit's schematic. The unit has 128KB of RAM, of which 112KB is accessible.
x86?  We ain't got no x86.  We don't NEED no stinking x86!
GamerFox
Posts: 32
Joined: 18 Mar 2021

Re: 65c816 "Core"

Post by GamerFox »

BigDumbDinosaur wrote:
GamerFox wrote:
BigDumbDinosaur wrote:
GamerFox wrote:
You do know you can attach things to your posts, right? I (and a few others around here) don't do Google for anything.

Now, where have I seen that memory map before? :D

That memory map can be implemented with fewer gates than what you previously posted.

pocv130_glue.pdf

The above is an excerpt from my POC V1.3 unit's schematic. The unit has 128KB of RAM, of which 112KB is accessible.
What's that signal /WSE there?
User avatar
barrym95838
Posts: 2056
Joined: 30 Jun 2013
Location: Sacramento, CA, USA

Re: 65c816 "Core"

Post by barrym95838 »

GamerFox wrote:
What's that signal /WSE there?
My hardware chops are a bit limited, but it looks to me like it's an output that's low for any bank 0 address in [$C000 .. $FFFF]. What the name means is something BDD should be able to answer.
Got a kilobyte lying fallow in your 65xx's memory map? Sprinkle some VTL02C on it and see how it grows on you!

Mike B. (about me) (learning how to github)
User avatar
floobydust
Posts: 1394
Joined: 05 Mar 2013

Re: 65c816 "Core"

Post by floobydust »

I believe that's from his V2.0 design... it's Wait State Enable for anything in the I/O address block. Check out the full schematic under the Hardware Section:

viewtopic.php?f=4&t=6701#p85562
User avatar
BigDumbDinosaur
Posts: 9425
Joined: 28 May 2009
Location: Midwestern USA (JB Pritzker’s dystopia)
Contact:

Re: 65c816 "Core"

Post by BigDumbDinosaur »

GamerFox wrote:
What's that signal /WSE there?

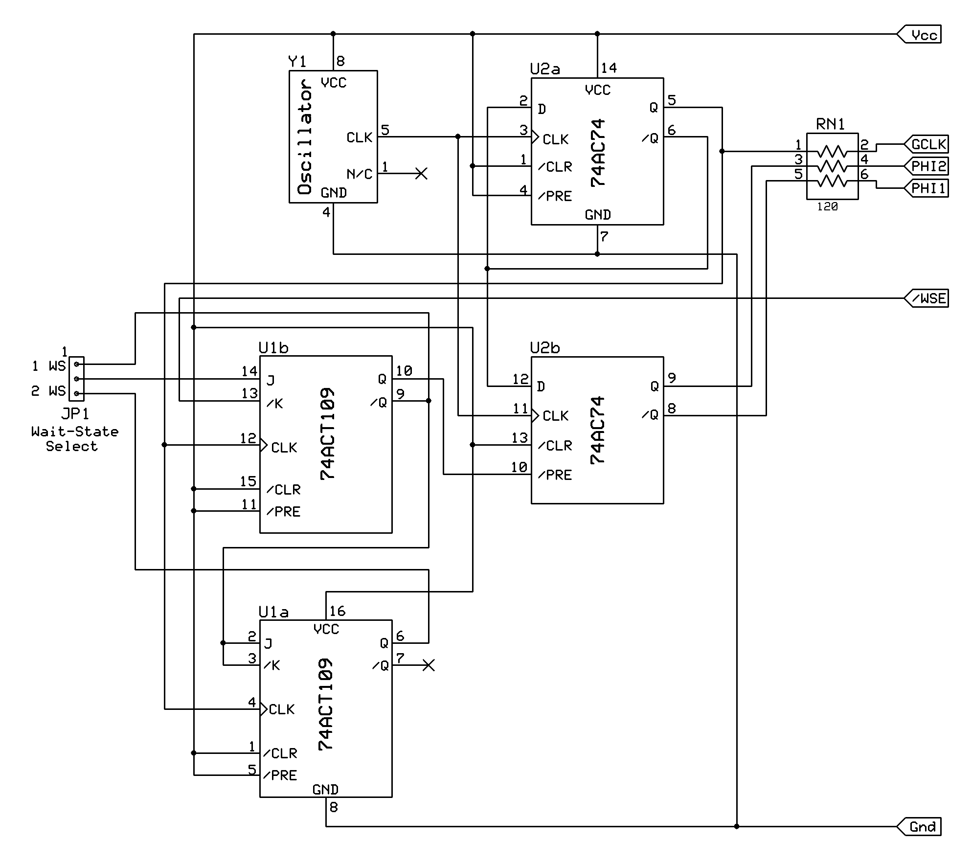
Wait-State Enable.

When /WSE is asserted Ø2 is stopped (aka "stretched") in the high phase, resulting in a wait-state. Stretching avoids problems that may arise in trying to wait-state the 65C816 by controlling RDY. The clock generator circuit is in the below attachment.

Clock Generator w/Stretch Control
Clock Generator w/Stretch Control

The generator circuit was derived from a prototype unit I built to prove the concept. The logic analyzer results for the prototype are below.

Clock-Stretching Logic Traces
Clock-Stretching Logic Traces

Of the three clock outputs picked off at RN1, GCLK ("global clock") is not stretched and can be used to drive 65xx peripherals, such as the WDC 65C22. In particular, if the 65C22 is driven from Ø2, its timers will gradually slow down with each I/O or ROM access. Driving the 65C22 from GCLK avoids this problem. Implied in this case is that wait-stating would not be applied if the selected device is a 65C22. As I don't use the 65C22 I didn't include that "rule" in the glue logic. Such a rule might be awkward to implement in discrete logic, but wouldn't be a problem with a PLD.

Jumper JP1 on the left selects one or two wait-states. I added that feature to POC V2.0's clock generator for experimentation purposes.

floobydust wrote:
I believe that's from his V2.0 design...

...also used in V1.3.

barrym95838 wrote:
My hardware chops are a bit limited, but it looks to me like it's an output that's low for any bank 0 address in [$C000 .. $FFFF].

Correct.
x86?  We ain't got no x86.  We don't NEED no stinking x86!
GamerFox
Posts: 32
Joined: 18 Mar 2021

Re: 65c816 "Core"

Post by GamerFox »

So it's probably not going to be relevant to my design?
User avatar
BigDumbDinosaur
Posts: 9425
Joined: 28 May 2009
Location: Midwestern USA (JB Pritzker’s dystopia)
Contact:

Re: 65c816 "Core"

Post by BigDumbDinosaur »

GamerFox wrote:
So it's probably not going to be relevant to my design?

That's something you will have to decide. The need for wait-stating will depend on how fast you want to run your system and the performance of the parts you use to build it.
x86?  We ain't got no x86.  We don't NEED no stinking x86!
GamerFox
Posts: 32
Joined: 18 Mar 2021

Re: 65c816 "Core"

Post by GamerFox »

This is kind of a test bed for me right now so I'm thinking no more than 4 MHz.
User avatar
BigDumbDinosaur
Posts: 9425
Joined: 28 May 2009
Location: Midwestern USA (JB Pritzker’s dystopia)
Contact:

Re: 65c816 "Core"

Post by BigDumbDinosaur »

GamerFox wrote:
This is kind of a test bed for me right now so I'm thinking no more than 4 MHz.

Unless you use some really slow stuff you won't need wait-states at 4 MHz. Just remember what I earlier said about mixing TTL and CMOS logic. There is no valid reason at this time to use TTL logic in a new design.
x86?  We ain't got no x86.  We don't NEED no stinking x86!
GamerFox
Posts: 32
Joined: 18 Mar 2021

Re: 65c816 "Core"

Post by GamerFox »

I am a little bit angry right now. It seems like there are no DIP EPROM or EEPROMs that work on 3.3V, meaning I might have to jack up the main rail to 5V or add a PLCC32 socket for one of Atmel's 3.3V offerings (the OTP EPROM and the EEPROM are not pin compatible in PLCC32).
User avatar
barrym95838
Posts: 2056
Joined: 30 Jun 2013
Location: Sacramento, CA, USA

Re: 65c816 "Core"

Post by barrym95838 »

I just did a brief search and found the 28LV010 which appears to have a DIP version ... is this not available or not applicable for some reason?
[Edit: might be for aerospace use, so rare and expensive?]
Got a kilobyte lying fallow in your 65xx's memory map? Sprinkle some VTL02C on it and see how it grows on you!

Mike B. (about me) (learning how to github)
Post Reply