Sym-1/69

Topics related to older 6502-based hardware and systems including (but not limited to) the MOS Technology KIM-1, Synertek SYM-1, and Rockwell AIM-65.
esarintulo
Posts: 23
Joined: 14 Sep 2002
Location: France

Sym-1/69

Post by esarintulo »

Long time,no see eh !
I intent to modify one of my Sym-1 into a Sym-1/69.
Thus,i'm looking for data like the Synertek 6809 mod kit schematic and the monitor assembly listing
or,at least,the 6809 monitor bin file.
Of course,any other doc is welcome !!!
One can dream .... :roll:
Have a nice day , Rene'.
User avatar
Dr Jefyll
Posts: 3526
Joined: 11 Dec 2009
Location: Ontario, Canada
Contact:

Re: Sym-1/69

Post by Dr Jefyll »

Whoa! Cool gizmo -- a 6809 retrofit! Thanks for bringing this to our attention. I guess you already found the (extremely limited) info here on 6502.org -- a photo (in the trainers/Synertek section), and nothing more.

I can't help with the monitor assembly listing, but if you do find it then please let us know. It might be possible to infer the schematic and the contents of that 82S123 thirty-two-byte PROM. But it hardly seems worthwhile to attempt to do that unless the monitor assembly listing can also be found.

Image
In 1988 my 65C02 got six new registers and 44 new full-speed instructions!
https://laughtonelectronics.com/Arcana/ ... mmary.html
dwight
Posts: 213
Joined: 08 Jun 2004

Re: Sym-1/69

Post by dwight »

The ROM is likely for logic functions and could be replaced with
a PAL.
Dwight
esarintulo
Posts: 23
Joined: 14 Sep 2002
Location: France

Re: Sym-1/69

Post by esarintulo »

So it is what i was afraid of :scarce info,to say the least. :( .
I did however find some more data :
Heathkit ET-3400 had also a 6809 adapter.Looking at the Yahoo ET-3400 group,there are 3 files pertaining to
Heathkit EE-3404 6809 course.The 3rd one shows a schematic (no decoding rom there) but without identifying
the "glue" IC's.
U102 is the monitor rom and its listing is also done in the book.U101 is the 680x chip.
Someone more fluent in electronics than i am could maybe have a look there and identify for sure U103 and U104.
I own 3 of those trainers and that would be a good starting point before translating the Sym-1 6502 monitor into a 6809 one.

By the way,have a very nice and happy New Year and long life to the 6502 !!!.
Rene'.
Ps- Sorry,my english is so-so : no more practice there ....
User avatar
barrym95838
Posts: 2056
Joined: 30 Jun 2013
Location: Sacramento, CA, USA

Re: Sym-1/69

Post by barrym95838 »

Your English is quite acceptable, René. Good luck on your quest, and happy New Year to all. I didn't realize my list of resolutions for 2016, so I'll keep trying.

Mike B.
dwight
Posts: 213
Joined: 08 Jun 2004

Re: Sym-1/69

Post by dwight »

If you post the schematic, I may be able to make sense of
what is needed for the fuse ROM. It is likely just a logic decoding
for the differences between the 6502 and 6809.
I suspect a 16L8 would easily work in its place, once we know that
is does.
Dwight
Last edited by dwight on Tue Jan 03, 2017 4:27 pm, edited 1 time in total.
User avatar
cbmeeks
Posts: 1254
Joined: 17 Aug 2005
Location: Soddy-Daisy, TN USA
Contact:

Re: Sym-1/69

Post by cbmeeks »

barrym95838 wrote:
Your English is quite acceptable, René.
Agreed. I wouldn't worry about it.

I have a friend who's native language is Russian and he sometimes worries about not being understood. I always tell him his English is better than my Russian. :-D
Cat; the other white meat.
esarintulo
Posts: 23
Joined: 14 Sep 2002
Location: France

Re: Sym-1/69

Post by esarintulo »

To Dwight,
although i skimmed the whole web for ages,only the SYM-1 6809 adapter picture as above did surface,NO schematics and NO monitor listing AT ALL. (and,of course,nothing technical about the Sym-1/69) .
BUT the Heathkit ET-3400 (A) trainer ,powered by a 6800/6808 (rats!), had also a 6809 adapter well described in the EE-3404 course,monitor assembly beeing provided too.
In a previous life,i was an IBM software engineer with a very thin background in electronics , so ,sometimes,some circuits are beyond my understanding.
I'll try to attach the Heathkit schematics,should be not too difficult to adapt to the Sym-1. (Or ist it ?)
From what i have found,U102 is a 2716 containing the Monitor (original monitor was on a Moto 1K prom),U104 is a 74ls367 buffer and U103 is a 74ls20 to decode the 2k Eprom.The last small picture is specific to the ET3400 trainer (6800),to replace the 6875 clock generator,and not used on the ET-3400A (6808).Not needed on the Sym-1 !!
I intent to start from that schematic and adapt a minimum monitor from the Heathkit one to the Sym,as a proof of concept.
If that goes well, it then will be a piece of cake to translate the SYM-1 6502 monitor into a 6809 one.(a bit optimistic,eh (but i tourned 72,so....))
Now,from the attached schematic,if someone could provide me with a simple AND easy adapter schematic for the Sym.....
No need for the eprom decoder,i guess.
Have a nice day/evening.
Rene'.
Attachments
EE-3404.jpg
esarintulo
Posts: 23
Joined: 14 Sep 2002
Location: France

Re: Sym-1/69

Post by esarintulo »

Well,as usual,i overcomplicated the whole thing.........
Question should have been : how to replace a 6502 by a 6809 the simplest and the easiest way ???
I'm a noob,really !!!! :shock:
Mfg , Rene'.
User avatar
Dr Jefyll
Posts: 3526
Joined: 11 Dec 2009
Location: Ontario, Canada
Contact:

Re: Sym-1/69

Post by Dr Jefyll »

esarintulo wrote:
how to replace a 6502 by a 6809 the simplest and the easiest way ???
6809 adapter for 6502 computer.png
Alright, I can't resist looking into this! :) And the simplest and easiest path to a 6809 adapter for a 6502 computer is to omit the SYNC pin. SYM-1 makes no use of SYNC except (as with the KIM-1) for the single-instruction step function. If you're willing to do without single-step then the challenge is quite manageable. Does that seem acceptable, esarintulo? (SYNC, too, could be provided, but it'll require quite a lot more research.)

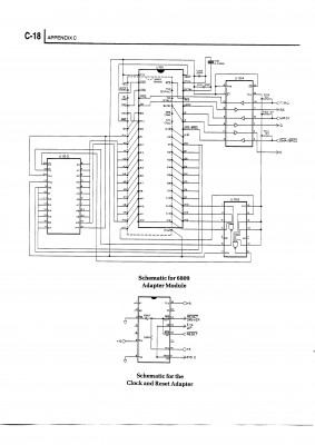
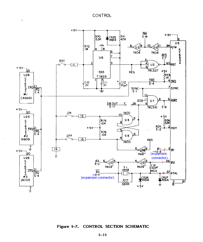
I've chosen to attach 6502 IRQ\ to 6809 FIRQ\ (which IMO is more useful than 6809 IRQ\), but the latter is also a valid choice. You'll need to remove the crystal from your SYM when the 6809 adapter is in place. The SYM-1 control section is show below (from 14MB pdf here).

cheers,
Jeff
SYM-1 control section.png
In 1988 my 65C02 got six new registers and 44 new full-speed instructions!
https://laughtonelectronics.com/Arcana/ ... mmary.html
dwight
Posts: 213
Joined: 08 Jun 2004

Re: Sym-1/69

Post by dwight »

The tricky part seems to be the two different clocks. They are phase shifted.
Dwight
User avatar
Dr Jefyll
Posts: 3526
Joined: 11 Dec 2009
Location: Ontario, Canada
Contact:

Re: Sym-1/69

Post by Dr Jefyll »

Yes, a 6809 crystal runs at four times the operating frequency, and the Q clock is phase shifted as you say. But we only need E -- which my falling-to-pieces Motorola manual describes as "similar to the MC6800 bus timing signal Φ2". Moreover, I've successfully used E as Φ2 in a homebrew 6809 computer of my own. (It makes sense that they'd provide such a signal, given that 6800-family peripherals require it.)

SYNC really gives me pause, though. I'm assuming SYNC is what the extra logic (in the photo above) is for. If so, I don't know how they did it -- it's a total head-scratcher (so far). :?: :?: :)

The other stuff is quite straightforward, I'd say. (Extra pairs of eyes are always welcome, of course.)
In 1988 my 65C02 got six new registers and 44 new full-speed instructions!
https://laughtonelectronics.com/Arcana/ ... mmary.html
andysa
Posts: 33
Joined: 21 Apr 2004
Location: Adelaide, Australia
Contact:

Re: Sym-1/69

Post by andysa »

I have the ROM's and manual which I will endeavour to copy and post here in the next day or so.

Basically, the ROM's occupy the block 8000 - 8FFF and offer the same functionality and command set as the original Supermon.

I dont have a schematic, but if there are any specific hardware questions, I will have a closer look at my board and see what I can do to answer them.
Last edited by andysa on Thu Jan 05, 2017 9:42 am, edited 1 time in total.
User avatar
BigEd
Posts: 11464
Joined: 11 Dec 2008
Location: England
Contact:

Re: Sym-1/69

Post by BigEd »

A 6809 substituted into a 6502 system is an interesting project! See also the Liber809 project for Atari.
Image
User avatar
GARTHWILSON
Forum Moderator
Posts: 8775
Joined: 30 Aug 2002
Location: Southern California
Contact:

Re: Sym-1/69

Post by GARTHWILSON »

andysa wrote:
Image
Let's see if this works any better:
6502.org wrote:
Image no longer available: https://photos-3.dropbox.com/t/2/AADLgDB7sxdEC042rg5895ZQEJnL8hgL-xlr5Fxmb_af-A/12/103294228/jpeg/32x32/3/1483624800/0/2/20170105_191857.jpg/EPPggFAYxg8gAigC/JgfP-Nhw4vwi-kObDgdjDTFLaS42Pbo5spXE55HLShc?size_mode=3&dl=0&size=1600x1200
http://WilsonMinesCo.com/ lots of 6502 resources
The "second front page" is http://wilsonminesco.com/links.html .
What's an additional VIA among friends, anyhow?
Post Reply