First SBC design, need a second set of eyes

Building your first 6502-based project? We'll help you get started here.
Skidlz
Posts: 21
Joined: 23 Aug 2010
Location: South Carolina

Re: First SBC design, need a second set of eyes

Post by Skidlz »

Thanks for breaking it down. I have a USB to serial cable that uses an ftdi FT232AM and it looks like it's happy with 5v.
I would opt for the db9-housed ftdi part, but it seems like overkill. I'm going to stick with what I have.

I think the SRAM we are talking about is this: CY7C185
The address pins are wonky, but it doesn't have pages or anything. As long as the address lines are the same for writing and reading, the pin names shouldn't matter, right? I'm only using it for the optional memory bank anyway.

Thanks to everyone for the corrections and improvements.

I'm going to send off for some boards. I have to order a lot of 10 and if all goes well, I'll have 8 to give away. I'll update once they arrive.
User avatar
floobydust
Posts: 1394
Joined: 05 Mar 2013

Re: First SBC design, need a second set of eyes

Post by floobydust »

Okay, I've also been using this FTDI USB-Serial adapter with my 65C02 serial port (uses a 6551 and Max238 driver/receiver and a DB-9 Male) connected via a null-modem cable:

http://www.mouser.com/ProductDetail/FTD ... DGTzXbc%3d

If this is basically what you're using now, then be sure to put the Max 232 chip and associated caps back on the board to drive your DB-9 connector.

Yes, that is the Cypress 8KB SRAM at Mouser, pricey 8KB. Post pics when you get the boards in.
Skidlz
Posts: 21
Joined: 23 Aug 2010
Location: South Carolina

Re: First SBC design, need a second set of eyes

Post by Skidlz »

IIRC I've been able to use it at TTL levels and have it play nice. It uses a SP213ECA as a level shifter. It's RS232 input low voltage threshold is +1.2v, high is +1.7. I think the MAX*232 line is similar.
I still need inverters though. Whats the smallest footprint for two inverters, two transistors?

EDIT: Cheated and added some SOT23 inverters to the bottom.
Skidlz
Posts: 21
Joined: 23 Aug 2010
Location: South Carolina

Re: First SBC design, need a second set of eyes

Post by Skidlz »

Boards are made and on their way. Pic from the manufacturer attached.
Attachments
CIMG6426.png
User avatar
GARTHWILSON
Forum Moderator
Posts: 8773
Joined: 30 Aug 2002
Location: Southern California
Contact:

Re: First SBC design, need a second set of eyes

Post by GARTHWILSON »

Skidlz wrote:
IIRC I've been able to use it at TTL levels and have it play nice. It uses a SP213ECA as a level shifter. Its RS232 input low voltage threshold is +1.2v, high is +1.7. I think the MAX*232 line is similar.
I still need inverters though. Whats the smallest footprint for two inverters, two transistors?

EDIT: Cheated and added some SOT23 inverters to the bottom.
Somehow I missed this the first time around. The 1.2 and 1.7V is the TTL-side inputs to the line drivers, not the RS-232 side. The data sheet says the RS-232 drivers typically put out ±7V into a 3K load which is a heavier load than the typical 7K load. I'm not sure what you meant by "two inverters, two transistors." Did you hope to make an inverter with two transistors, or are the transistors extra, or what? You could make a TTL-level inverter with as little as a single transistor (plus a couple of resistors and a capacitor), but its output rise time would not be very good because of the passive pull-up.
http://WilsonMinesCo.com/ lots of 6502 resources
The "second front page" is http://wilsonminesco.com/links.html .
What's an additional VIA among friends, anyhow?
Skidlz
Posts: 21
Joined: 23 Aug 2010
Location: South Carolina

Re: First SBC design, need a second set of eyes

Post by Skidlz »

GARTHWILSON wrote:
The 1.2 and 1.7V is the TTL-side inputs to the line drivers, not the RS-232 side.
I don't know about that. 1.2 and 1.7 are listed under "RS232 INPUT" while .8 and 2 are under "TTL INPUTS". Am I looking at it wrong?
GARTHWILSON wrote:
I'm not sure what you meant by "two inverters, two transistors."
Just a normal RT style inverter. One resistor and one transistor per inverter. I went with 74HC1G04 inverters instead.
GARTHWILSON wrote:
The data sheet says the RS-232 drivers typically put out ±7V into a 3K load which is a heavier load than the typical 7K load.
That is a problem. I hadn't taken the input range of the inverter into account. Max specs are -.5 to +5.5 @ 5v. Can I just throw a zener on the inverter input?
User avatar
GARTHWILSON
Forum Moderator
Posts: 8773
Joined: 30 Aug 2002
Location: Southern California
Contact:

Re: First SBC design, need a second set of eyes

Post by GARTHWILSON »

If you need an inverter, use something in the 74 families. RS-232 standard output is a minimum of ±5V, and inputs are to be sensitive down to ±3V and must tolerate ±25V without damage. Negative voltages are part of the RS-232 spec..
http://WilsonMinesCo.com/ lots of 6502 resources
The "second front page" is http://wilsonminesco.com/links.html .
What's an additional VIA among friends, anyhow?
Skidlz
Posts: 21
Joined: 23 Aug 2010
Location: South Carolina

Re: First SBC design, need a second set of eyes

Post by Skidlz »

GARTHWILSON wrote:
If you need an inverter, use something in the 74 families. RS-232 standard output is a minimum of ±5V, and inputs are to be sensitive down to ±3V and must tolerate ±25V without damage. Negative voltages are part of the RS-232 spec..
Ok. That doesn't really answer my question. I don't think I've been clear.

Let me restate the problem. I'm not really trying to adhere to the RS-232 standard. I want to wire the UART to the db9 connector so that I can hook up an FTDI chip + level shifter cable. My understanding is that the signals need to be inverted between the UART and the connector. I'm using MC74HC1G04 inverters to do this. The problem is, the input of the inverters isn't ±7V tolerant. It is -.5 to +5v tolerant. My question is: How do I get the RS232 signals within this tolerance?
User avatar
GARTHWILSON
Forum Moderator
Posts: 8773
Joined: 30 Aug 2002
Location: Southern California
Contact:

Re: First SBC design, need a second set of eyes

Post by GARTHWILSON »

After reviewing where we had been on this topic, I'm still not sure I know exactly what you want to do. One of the things the RS-232 standard specifies is the high signal voltages and semi-low load impedances; but since some people have not needed the extra noise immunity the high voltages can bring under certain conditions, they have gone without the line drivers and receivers. When they do that, it is no longer truly RS-232; but that's ok as long as a real RS-232 line driver is not accidentally connected which would damage the receiving end. The SP213ECA you referenced further up puts out the higher voltages. If you want to go with 0-5V only, then it would be better to omit that (or any RS-232) line driver/receiver, instead of using it and adding protection diodes. If you still need the same polarities for some reason (keeping in mind that RS-232 line drivers and receivers invert the signal), a simple inverter will do; otherwise you might be able to eliminate that too, as long as static discharge won't be damaging the UARTs whose signals get hard-wired to the connectors. I believe FTDI makes USB/RS-232 interface converters with and without line drivers. In have not looked at the details of all of them to know if the ones without the line drivers/receivers invert the signals or not.
http://WilsonMinesCo.com/ lots of 6502 resources
The "second front page" is http://wilsonminesco.com/links.html .
What's an additional VIA among friends, anyhow?
Skidlz
Posts: 21
Joined: 23 Aug 2010
Location: South Carolina

Re: First SBC design, need a second set of eyes

Post by Skidlz »

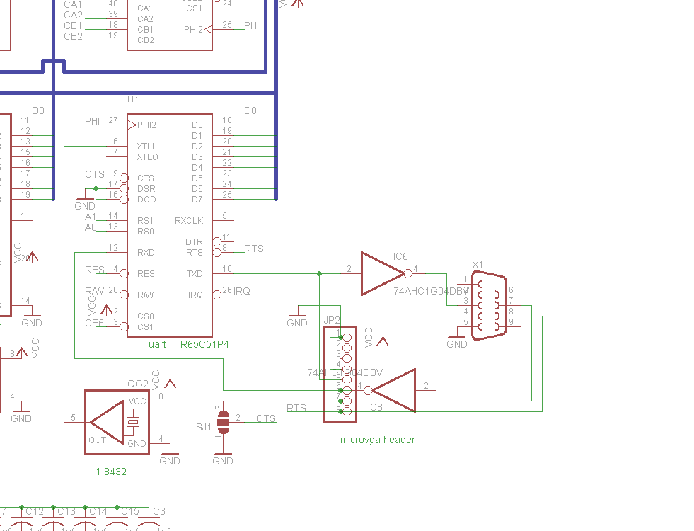
To clarify I've added the schematic of the serial circuit. I want to connect this to a device similar to this

So the idea is to have TTL level serial, but make the board RS232 level tolerant.

If that doesn't make sense or can't easily be done, no worries. The microvga header breaks out all of the signals and makes it easy to use adapters.
Here is an RS232 level adapter and here is a USB one.
Attachments
6502UART.png
User avatar
GARTHWILSON
Forum Moderator
Posts: 8773
Joined: 30 Aug 2002
Location: Southern California
Contact:

Re: First SBC design, need a second set of eyes

Post by GARTHWILSON »

Skidlz wrote:
To clarify I've added the schematic of the serial circuit. I want to connect this to a device similar to this
I have that one. It puts out the high voltages.
Quote:
So the idea is to have TTL level serial, but make the board RS232 level tolerant.
The old 14-pin single-supply MC1489 quad line receiver apparently meets that requirement. It can handle ±30V at the input, but from the data sheet, it looks like it will work down to TTL levels.
http://WilsonMinesCo.com/ lots of 6502 resources
The "second front page" is http://wilsonminesco.com/links.html .
What's an additional VIA among friends, anyhow?
Skidlz
Posts: 21
Joined: 23 Aug 2010
Location: South Carolina

Re: First SBC design, need a second set of eyes

Post by Skidlz »

Yeah the MC1489 would have worked if it routed, but the boards are already made. I looked for devices with the same footprint and proper tolerances, but I found nothing. If I can't slap on a few passive to fix it, I'll call it caput.
User avatar
BigDumbDinosaur
Posts: 9425
Joined: 28 May 2009
Location: Midwestern USA (JB Pritzker’s dystopia)
Contact:

Re: First SBC design, need a second set of eyes

Post by BigDumbDinosaur »

GARTHWILSON wrote:
Skidlz wrote:
To clarify I've added the schematic of the serial circuit. I want to connect this to a device similar to this
I have that one. It puts out the high voltages.
Quote:
So the idea is to have TTL level serial, but make the board RS232 level tolerant.
The old 14-pin single-supply MC1489 quad line receiver apparently meets that requirement. It can handle ±30V at the input, but from the data sheet, it looks like it will work down to TTL levels.
The 1488 and 1489 line drivers are current production as 14C88 and 14C89. Digi-Key and others stock them.
x86?  We ain't got no x86.  We don't NEED no stinking x86!
Skidlz
Posts: 21
Joined: 23 Aug 2010
Location: South Carolina

Re: First SBC design, need a second set of eyes

Post by Skidlz »

A much delayed update:
Boards have been in for a while. I ordered a batch of the MEEPROMMER boards as well.
They gave me a lot of trouble. Tried to use old, but compatible, atmega88 chips for it. The Arduino IDE, with atmega88 as target, compiles and programs without error, but the chips lack the needed 2k RAM.
The version of the Jburn2 GUI I have is incapable of properly reading and therefore verifying any chips.
I don't know if anyone has beaten me to the punch, but I fleshed out the python CLI stub from the MEEPROMMER git. I also cleaned up the arduino firmware and added a variable length pagewrite mode. Writes my CAT28C64 in under 2 seconds. I can post the script and firmware if anyone is interested.

Anyway, I can't get the 6502 board to use the IO. My logic analyzer shows the NMI line going berserk along with the VIA's IO ports. I'm guessing it's shot since removing the chip returns everything to normal. Going to order another one and see.

In the meantime, I have a handful of UnaClocker's MEEPROMMER boards if anyone wants one.
mkl0815
Posts: 183
Joined: 25 Mar 2013
Location: Germany
Contact:

Re: First SBC design, need a second set of eyes

Post by mkl0815 »

If you have any updates for the MEEPROMMER, it would be great if you'd like to share it.
You can give me a PM and we can exchange email addresses to share the code. I would add your extensions to the GIT repo.
You can also make a "Pull Request" if you are familiar with git.
Mario.
How should I know what I think, until I hear what I've said.
Post Reply