65XX SBC general help and color display help needed
Re: 65XX SBC general help and color display help needed
Hmm, the datasheet lists PLCC and QFP, both of which are square packages and thus inconvenient for breadboarding. Odd, as I'm almost sure there was a PDIP version.
I suppose if PDIP is an absolute requirement, you could use a 16550.
I suppose if PDIP is an absolute requirement, you could use a 16550.
-
backspace119
- Posts: 346
- Joined: 25 Jan 2019
- Location: Knoxville, TN
Re: 65XX SBC general help and color display help needed
Chromatix wrote:
Hmm, the datasheet lists PLCC and QFP, both of which are square packages and thus inconvenient for breadboarding. Odd, as I'm almost sure there was a PDIP version.
I suppose if PDIP is an absolute requirement, you could use a 16550.
I suppose if PDIP is an absolute requirement, you could use a 16550.
Re: 65XX SBC general help and color display help needed
backspace119 wrote:
Chromatix wrote:
Hmm, the datasheet lists PLCC and QFP, both of which are square packages and thus inconvenient for breadboarding. Odd, as I'm almost sure there was a PDIP version.
I suppose if PDIP is an absolute requirement, you could use a 16550.
I suppose if PDIP is an absolute requirement, you could use a 16550.
Since you mentioned an oscilloscope earlier: have you considered vector graphics for the initial build? It should be much simpler than bitmapped colour graphics (just two DAC channels, possibly with some additional analog circuitry for "automatic" line drawing).
-
backspace119
- Posts: 346
- Joined: 25 Jan 2019
- Location: Knoxville, TN
Re: 65XX SBC general help and color display help needed
rwiker wrote:
There used to be sockets for PLCC chips, which had pins on a 100mil spacing underneath (typically square, with two rows of pins on each side). I think these are still available.
Since you mentioned an oscilloscope earlier: have you considered vector graphics for the initial build? It should be much simpler than bitmapped colour graphics (just two DAC channels, possibly with some additional analog circuitry for "automatic" line drawing).
- GARTHWILSON
- Forum Moderator
- Posts: 8774
- Joined: 30 Aug 2002
- Location: Southern California
- Contact:
Re: 65XX SBC general help and color display help needed
I've done raster graphics on an analog oscilloscope too, using the serial port of a 65c22; but without a separate processor to keep feeding the 'scope, my main processor had to feed it nearly full time, and stop anytime you want to do something else. viewtopic.php?p=2315#p2315
http://WilsonMinesCo.com/ lots of 6502 resources
The "second front page" is http://wilsonminesco.com/links.html .
What's an additional VIA among friends, anyhow?
The "second front page" is http://wilsonminesco.com/links.html .
What's an additional VIA among friends, anyhow?
-
backspace119
- Posts: 346
- Joined: 25 Jan 2019
- Location: Knoxville, TN
Re: 65XX SBC general help and color display help needed
GARTHWILSON wrote:
I've done raster graphics on an analog oscilloscope too, using the serial port of a 65c22; but without a separate processor to keep feeding the 'scope, my main processor had to feed it nearly full time, and stop anytime you want to do something else. viewtopic.php?p=2315#p2315
Ultimately, doing graphics on a scope is really cool, but I'd prefer to stick with an all in one solution (although I'm at the point I'm considering breaking out composite video to go to a TV along with an integrated composite display, but that's not iteration 1)
-
DerTrueForce
- Posts: 483
- Joined: 04 Jun 2016
- Location: Australia
Re: 65XX SBC general help and color display help needed
You can get PLCC sockets. I've got two of them on my current SBC; one for the 28L92, and one for a 65SPI, which is currently not populated because I burned mine out. When you get your 65SPI, make sure you do not connect the power backwards. That's how I killed mine.
Re: 65XX SBC general help and color display help needed
backspace119 wrote:
although I'm at the point I'm considering breaking out composite video to go to a TV along with an integrated composite display, but that's not iteration 1)
I have done some experiments in this thread: viewtopic.php?f=10&t=1978&start=165
That link goes right to the middle, but you can go further back or forward to see some more stuff. The board has a CS4954 PAL/NTSC encoder, controlled by FPGA, so that's not really what you're looking for in a project like this. Maybe it's a nice idea to develop a small add-on module that can hook up to 6502 bus interface ? I could help with the design.
-
backspace119
- Posts: 346
- Joined: 25 Jan 2019
- Location: Knoxville, TN
Re: 65XX SBC general help and color display help needed
Arlet wrote:
backspace119 wrote:
although I'm at the point I'm considering breaking out composite video to go to a TV along with an integrated composite display, but that's not iteration 1)
I have done some experiments in this thread: viewtopic.php?f=10&t=1978&start=165
That link goes right to the middle, but you can go further back or forward to see some more stuff. The board has a CS4954 PAL/NTSC encoder, controlled by FPGA, so that's not really what you're looking for in a project like this. Maybe it's a nice idea to develop a small add-on module that can hook up to 6502 bus interface ? I could help with the design.
That's what I'm hoping to do, setup a "video card" in the future, that plugs into the board.
If possible I'd like to avoid running the main busses off board, but if it's absolutely required I can look into it.
I'll take any help I can get, I just want to make something cool and unique that my fiancee will appreciate, in the future I may build more 65xx based computers for other applications as well
Re: 65XX SBC general help and color display help needed
backspace119 wrote:
If possible I'd like to avoid running the main busses off board, but if it's absolutely required I can look into it.
The module would present itself as a memory mapped peripheral, with most of the memory mapping directly to screen pixels.
I'd be happy to help, but I'm first going to finish my "TTL" 6502 project, so this would be something for later.
-
backspace119
- Posts: 346
- Joined: 25 Jan 2019
- Location: Knoxville, TN
Re: 65XX SBC general help and color display help needed
Arlet wrote:
backspace119 wrote:
If possible I'd like to avoid running the main busses off board, but if it's absolutely required I can look into it.
The module would present itself as a memory mapped peripheral, with most of the memory mapping directly to screen pixels.
I'd be happy to help, but I'm first going to finish my "TTL" 6502 project, so this would be something for later.
http://www.vlsi.fi/fileadmin/datasheets/vs23s010.pdf
I think this is right up my alley, and I'm pretty sure this is what I'll eventually do.
Re: 65XX SBC general help and color display help needed
(That is, just for reference: VS23S010D-L - 1 Megabit SPI SRAM with Serial and Parallel Interfaces and Integrated Video Display Controller.)
Re: 65XX SBC general help and color display help needed
Quote:
If you go for VGA, the problem is that lowest resolution is 640x480…
That is, in fact, what real VGA cards did in the 256-colour double-buffered mode popular with games; they only supported 16 colours and a single framebuffer at 640x480, which was better for a desktop.
-
backspace119
- Posts: 346
- Joined: 25 Jan 2019
- Location: Knoxville, TN
Re: 65XX SBC general help and color display help needed
Chromatix wrote:
Quote:
If you go for VGA, the problem is that lowest resolution is 640x480…
That is, in fact, what real VGA cards did in the 256-colour double-buffered mode popular with games; they only supported 16 colours and a single framebuffer at 640x480, which was better for a desktop.
-
backspace119
- Posts: 346
- Joined: 25 Jan 2019
- Location: Knoxville, TN
Re: 65XX SBC general help and color display help needed
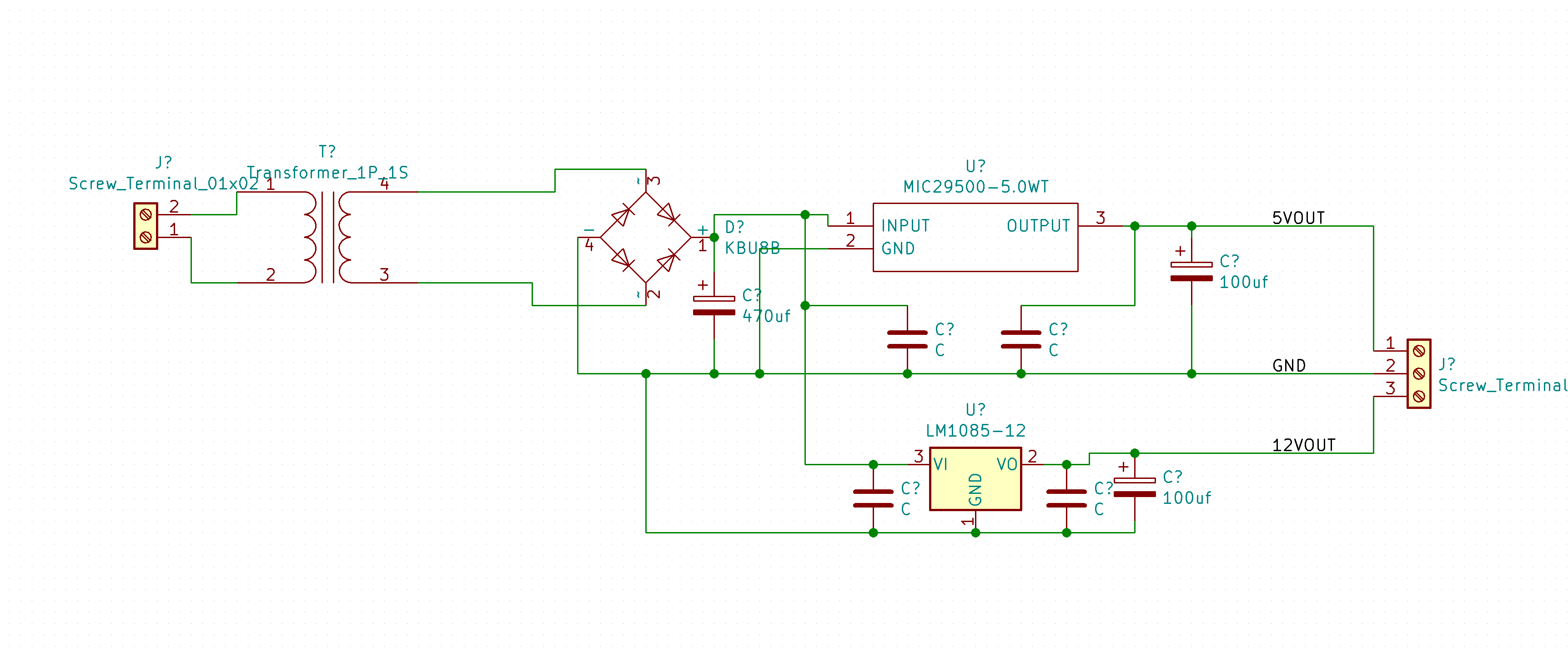
So I've decided on making my own PSU for this project, because I'd like to have 2 rails (12v and 5v) since some of the displays and other peripherals I was looking at take positive 12v. (also, I'd like to have a power supply that could support a computer that uses the 65SIB in the future). I understand basic power supply design, but I'd like to see if there's anything wrong with the attached schematic. Especially the capacitor values (I'm not sure it's enough capacitance to stabilize the rails at full load, which is 5v 5a and 12v 3a).
For reference, I need to find a transformer that converts down to 16vac on the output side and is capable of handling 80va (still looking around for one but those are the specs I'm running with)
EDIT:
After talking with Garth, I've been thinking about going about this a different way, with a commercial power supply (that can fit within the form factor I need) and supply at least +12 and -12 voltages (since SIB needs -12 too, and I need -12 for a lot of LCDs) and then regulating 5v on the logic board. Any input on this approach is welcome.
For reference, I need to find a transformer that converts down to 16vac on the output side and is capable of handling 80va (still looking around for one but those are the specs I'm running with)
EDIT:
After talking with Garth, I've been thinking about going about this a different way, with a commercial power supply (that can fit within the form factor I need) and supply at least +12 and -12 voltages (since SIB needs -12 too, and I need -12 for a lot of LCDs) and then regulating 5v on the logic board. Any input on this approach is welcome.