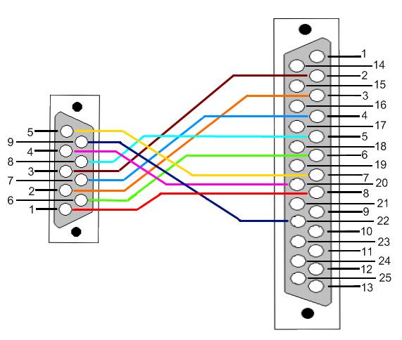
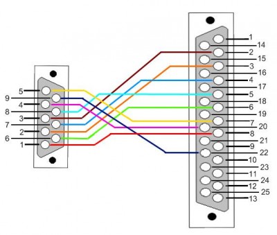
You need a rs-232 DB25 cable.
There were also two types.
https://allpinouts.org/pinouts/connecto ... al-25-pin/
https://en.wikipedia.org/wiki/RS-232
How are GND & data lines pared in parallel I/O cable❓
Re: How are GND & data lines pared in parallel I/O cable❓
SamCoVT wrote:
Does the port on the back of your device look like this, and it is labeled RS-232C?
If so, that's a serial port (sometimes called a COM port) and not a parallel port. The cabling is different for those ports and there indeed is a "crossover" cable available for that kind of port.
If so, that's a serial port (sometimes called a COM port) and not a parallel port. The cabling is different for those ports and there indeed is a "crossover" cable available for that kind of port.
And it appears that the image you shared is of the actual device itself, going by this youtube video!
Well played, Sam!
"The key is not to let the hardware sense any fear." - Radical Brad
Re: How are GND & data lines pared in parallel I/O cable❓
Hi!
That was my first thought, too. It would seem weird for a device like this to connect to a printer port rather than a serial port. But the OP was so adamant that it must be a printer cable I didn't pick it up. However, going by the picture, the device seems to be this one, which on cursory inspection does, in fact, use an RS-232C cable!
And it appears that the image you shared is of the actual device itself, going by this youtube video!
Well played, Sam!
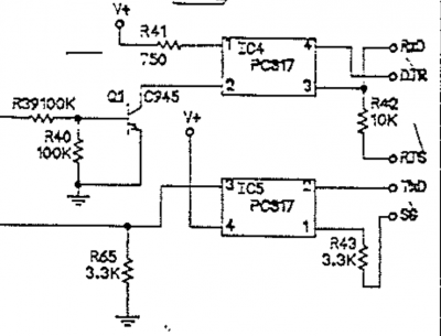
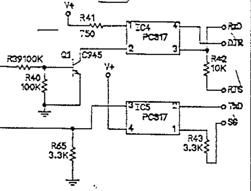
And in fact, even the schematic is available, at https://www.eevblog.com/forum/reviews/m ... /#msg83008 , and it shows it has an isolated RS232 interface, powered by the DTR signal:
So, mystery solved, it was always a serial cable that was needed.
Have Fun!
Paganini wrote:
SamCoVT wrote:
Does the port on the back of your device look like this, and it is labeled RS-232C?
If so, that's a serial port (sometimes called a COM port) and not a parallel port. The cabling is different for those ports and there indeed is a "crossover" cable available for that kind of port.
If so, that's a serial port (sometimes called a COM port) and not a parallel port. The cabling is different for those ports and there indeed is a "crossover" cable available for that kind of port.
And it appears that the image you shared is of the actual device itself, going by this youtube video!
Well played, Sam!
So, mystery solved, it was always a serial cable that was needed.
Have Fun!
Re: How are GND & data lines pared in parallel I/O cable❓
But what has happened to the OP? He's gone quiet...
Neil
Neil
Re: How are GND & data lines pared in parallel I/O cable❓
barnacle wrote:
But what has happened to the OP? He's gone quiet...
Gr
tings, Louis
May your wires be long and your nerves be strong !
May your wires be long and your nerves be strong !
Re: How are GND & data lines pared in parallel I/O cable❓
According to this page on Tequiment: https://www.tequipment.net/MetexMS-9150 ... escription
It came supplied with an RS232 cable.
So much for all the sugar on top.
It came supplied with an RS232 cable.
So much for all the sugar on top.
Bill
Re: How are GND & data lines pared in parallel I/O cable❓
Hello Bill,
"TEquipment Buy from People who know Test Equipment" is their slogan.
But I found out their specifications are unreliable, for instance, the MS-9150 has no Inductance measuring function
Furthermore, I have a Voltcraft, not a Metex, and it was not purchased from TE, but from Conrad.
So much for your reply
BillO wrote:
According to this page on Tequiment: https://www.tequipment.net/MetexMS-9150 ... escription
It came supplied with an RS232 cable.
So much for all the sugar on top.
It came supplied with an RS232 cable.
So much for all the sugar on top.
But I found out their specifications are unreliable, for instance, the MS-9150 has no Inductance measuring function
Furthermore, I have a Voltcraft, not a Metex, and it was not purchased from TE, but from Conrad.
So much for your reply
Gr
tings, Louis
May your wires be long and your nerves be strong !
May your wires be long and your nerves be strong !
Re: How are GND & data lines pared in parallel I/O cable❓
L0uis.m wrote:
Hello Bill,
...
...
Furthermore, I have a Voltcraft, not a Metex, and it was not purchased from TE, but from Conrad.
So much for your reply
...
...
Furthermore, I have a Voltcraft, not a Metex, and it was not purchased from TE, but from Conrad.
So much for your reply
Nice photo, as the detail allows us to clearly see, at the bottom of the instrument, the words "METEX UNIVERSAL SYSTEM MS-9150"
I wonder where they came from?
Also, it clearly says in the datasheet that inductance measurement is for the MS-9160 only.
Bill
Re: How are GND & data lines pared in parallel I/O cable❓
Can we all just forgive each other and move on?
Re: How are GND & data lines pared in parallel I/O cable❓
Hello Bill,
I think you are mistaking about "post #13", that is the total amount of posts I placed on this forum, so al my posts showed the number 13 (now 14 or higher, see at left and my previous posts). In future, please, place a quote in your replies (that makes finding things easier).
The filename of the image I uploaded is: voltcraft-ms-9150-lcd-univerzalna-mjerna-stanica-psu-slika-5177470.jpg
Because my eyesight is rather poor I didn't notice that the small brand name in the picture was Metex (I didn't looked at it "full size") when I downloaded it, sorry for that.
I am writing the following for everyone, to give some additional information, and not to accuse anyone (except TE and Conrad for presenting and selling equipment with incorrect specifications).
When we bought the MS-9150, Conrad stated clearly in their own specifications that it was capable of measuring inductance (just as TEquipment erroneously does on their site now, see picture below), that function was a very important argument to buy it and at the time we ordered the MS-9150 we had only Conrad's specifications to go on. (Conrad add for the Voltcraft MS-9150 no longer available)
After delivery a whole history of "No, it isn't - Yes, it is" developed between my colleague and Conrad about it, they blamed it on my colleague's "incompetence", it was only after his death that I discovered Conrad was wrong not he
Maybe now days TE supplies the MS-9150 with a DB25-DE9 cable, Conrad didn't, meanwhile their "expertise" and their specifications (as well as those from TE), proved wrong. My conclusion; they were/are selling equipment that does not meet their own specs and Conrad's aftersales service was lousy.
At first Conrad sent a incomplete printout of the "manual" with the MS-9150, only much later upon urgent request an "original" manual was sent together with blurry copy of a wiring diagram that only shortly turned out to be from a MS-9160. Even in that "original" (German-language) MS-9150 manual the inductance function is stated !
For further info see: https://www.stardot.org.uk/forums/viewtopic.php?t=30342
BillO wrote:
Hmm, if you look at post #13 (your post) it clearly shows a picture of a device you identify as the one in question.
Nice photo, as the detail allows us to clearly see, at the bottom of the instrument, the words "METEX UNIVERSAL SYSTEM MS-9150"
I wonder where they came from?
Also, it clearly says in the datasheet that inductance measurement is for the MS-9160 only.
Nice photo, as the detail allows us to clearly see, at the bottom of the instrument, the words "METEX UNIVERSAL SYSTEM MS-9150"
I wonder where they came from?
Also, it clearly says in the datasheet that inductance measurement is for the MS-9160 only.
The filename of the image I uploaded is: voltcraft-ms-9150-lcd-univerzalna-mjerna-stanica-psu-slika-5177470.jpg
Because my eyesight is rather poor I didn't notice that the small brand name in the picture was Metex (I didn't looked at it "full size") when I downloaded it, sorry for that.
I am writing the following for everyone, to give some additional information, and not to accuse anyone (except TE and Conrad for presenting and selling equipment with incorrect specifications).
When we bought the MS-9150, Conrad stated clearly in their own specifications that it was capable of measuring inductance (just as TEquipment erroneously does on their site now, see picture below), that function was a very important argument to buy it and at the time we ordered the MS-9150 we had only Conrad's specifications to go on. (Conrad add for the Voltcraft MS-9150 no longer available)
After delivery a whole history of "No, it isn't - Yes, it is" developed between my colleague and Conrad about it, they blamed it on my colleague's "incompetence", it was only after his death that I discovered Conrad was wrong not he
Maybe now days TE supplies the MS-9150 with a DB25-DE9 cable, Conrad didn't, meanwhile their "expertise" and their specifications (as well as those from TE), proved wrong. My conclusion; they were/are selling equipment that does not meet their own specs and Conrad's aftersales service was lousy.
At first Conrad sent a incomplete printout of the "manual" with the MS-9150, only much later upon urgent request an "original" manual was sent together with blurry copy of a wiring diagram that only shortly turned out to be from a MS-9160. Even in that "original" (German-language) MS-9150 manual the inductance function is stated !
For further info see: https://www.stardot.org.uk/forums/viewtopic.php?t=30342
Gr
tings, Louis
May your wires be long and your nerves be strong !
May your wires be long and your nerves be strong !
Re: How are GND & data lines pared in parallel I/O cable❓
Hello,
Thanks to all who contributed to this thread. It's quite a puzzle to process everything, but together with the responses I got at stardot (see link in my previous contribution) and data from elsewhere, it provides enough information to attempt to reconnect the MS-9150 to a PC.
Thanks to all who contributed to this thread. It's quite a puzzle to process everything, but together with the responses I got at stardot (see link in my previous contribution) and data from elsewhere, it provides enough information to attempt to reconnect the MS-9150 to a PC.
Gr
tings, Louis
May your wires be long and your nerves be strong !
May your wires be long and your nerves be strong !