Sounds like a fun project...
From your initial post, I'm thinking what you've done so far would be closer to creating a BIOS for the hardware. Do you have a hardware design in mind? Just trying to understand what you're creating.
As for monitors, I think you can likely find many examples out ...
Search found 1398 matches
- Sun Mar 29, 2026 3:59 pm
- Forum: Programming
- Topic: DeanOS - Intro to my project
- Replies: 4
- Views: 151
- Thu Mar 26, 2026 11:31 am
- Forum: Hardware
- Topic: 6502 + 6845 + SRAM
- Replies: 3
- Views: 150
Re: 6502 + 6845 + SRAM
I believe the boxes represent some buffers/latches, like the 74LS244 and the upper being bidirectional like the 74LS245.
As for the basic circuit block level, it looks fairly high level. You'll also need a dot clock to drive the shift register (74LS166 ?) and the rest of the circuitry to provide ...
As for the basic circuit block level, it looks fairly high level. You'll also need a dot clock to drive the shift register (74LS166 ?) and the rest of the circuitry to provide ...
- Wed Mar 18, 2026 1:22 pm
- Forum: Hardware
- Topic: 74HC670 4x4 Register File IC Info'?
- Replies: 10
- Views: 612
Re: 74HC670 4x4 Register File IC Info'?
Yes, not my file... just grabbed PDF from RC2014 site some years ago.
Try this:
Try this:
- Wed Mar 18, 2026 12:07 pm
- Forum: Hardware
- Topic: 74HC670 4x4 Register File IC Info'?
- Replies: 10
- Views: 612
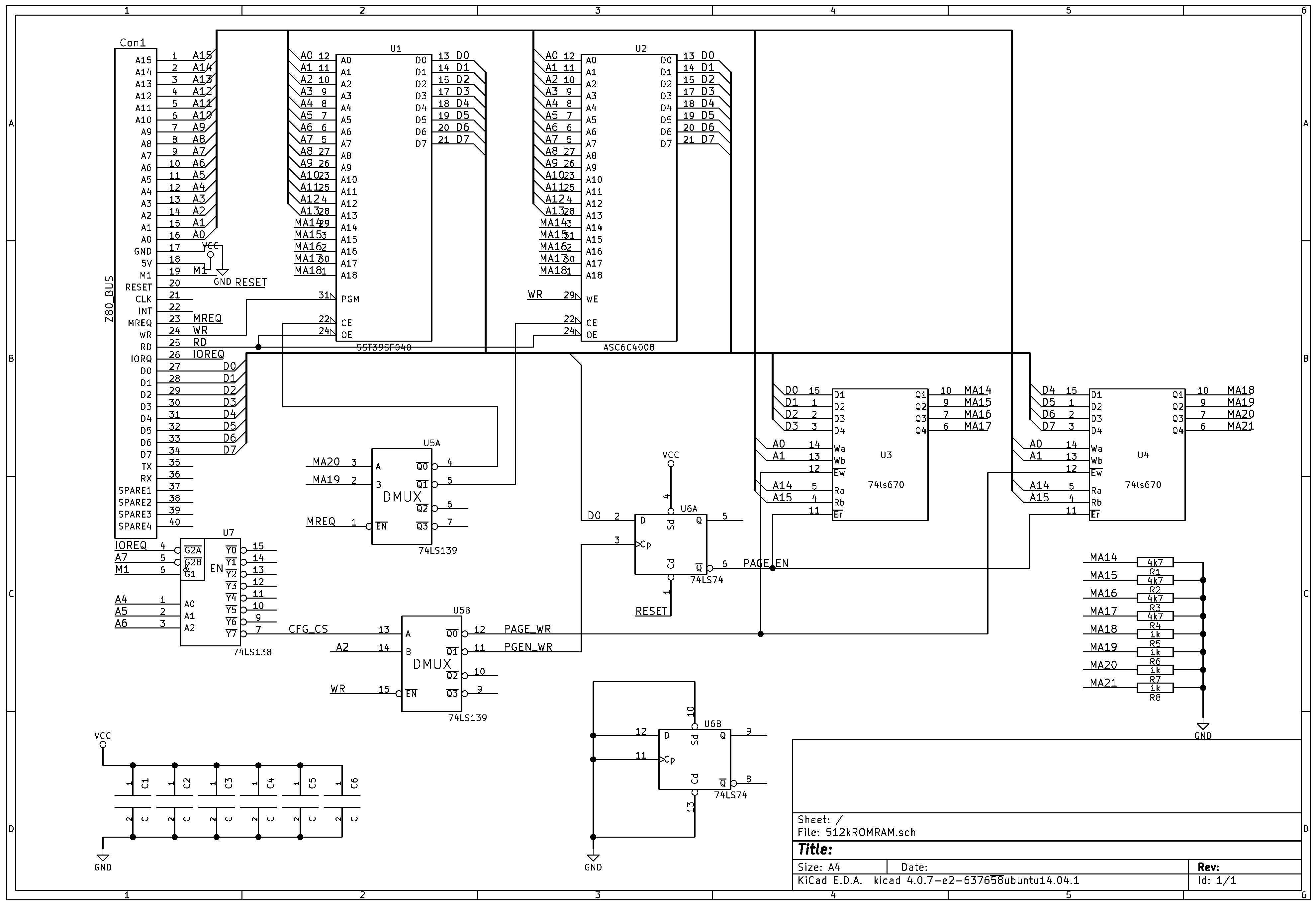
Re: 74HC670 4x4 Register File IC Info'?
Just an thought... the RC2014 Bus project has a 512KB RAM/ROM card which uses a pair of the '670 register chips.
There's also the Fuzix project that supports the memory expansion and has a 65C02 port as well as the normal Z80 CPU used on the RC2014 series of boards.
Attached the PDF schematic ...
There's also the Fuzix project that supports the memory expansion and has a 65C02 port as well as the normal Z80 CPU used on the RC2014 series of boards.
Attached the PDF schematic ...
- Tue Jun 24, 2025 8:25 pm
- Forum: Hardware
- Topic: Speed ratings: 65C51
- Replies: 10
- Views: 5645
Re: Speed ratings: 65C51
Oddly, I was wondering if BillO was using the 6551 chips in polled mode only, i.e., no interrupt driven receive or transmit. I only use the 65(C)51 in interrupt driven mode and I've not been able to ramp the chips up to the high clock rates that BillO has gotten with his setup.
- Mon Jun 23, 2025 12:06 pm
- Forum: EhBASIC
- Topic: A curious bug in EhBasic
- Replies: 9
- Views: 2926
Re: A curious bug in EhBasic
Per the OP,
I've been using interrupt-driven code for years on my C02 Pocket SBC for the serial port and also a jiffy clock with the NXP (D)UARTs which includes a timer. I also implement 128-byte circular buffers for the serial port (used as a console) with RTS/CTS handshaking.
I also have used ...
I've been using interrupt-driven code for years on my C02 Pocket SBC for the serial port and also a jiffy clock with the NXP (D)UARTs which includes a timer. I also implement 128-byte circular buffers for the serial port (used as a console) with RTS/CTS handshaking.
I also have used ...
- Mon May 05, 2025 4:29 pm
- Forum: Programming
- Topic: DOS/65 New Release Version 3.21
- Replies: 0
- Views: 8287
DOS/65 New Release Version 3.21
All,
I finally completed a new DOS/65 release... 3.21. Quite a bit of changes since the 3.20 release. I also did a new C02 BIOS V5 and an updated hardware spec in the process. It's on my GitHub page, but I've also included the two directory structures here in a ZIP file.
If anyone decides to ...
I finally completed a new DOS/65 release... 3.21. Quite a bit of changes since the 3.20 release. I also did a new C02 BIOS V5 and an updated hardware spec in the process. It's on my GitHub page, but I've also included the two directory structures here in a ZIP file.
If anyone decides to ...
- Mon May 05, 2025 4:21 pm
- Forum: EhBASIC
- Topic: 65C02 Version of EhBasic
- Replies: 64
- Views: 100480
Re: 65C02 Version of EhBasic
Yes, that was the last version I worked on. I just checked my GitHub page and it's not there, just the previous P4 version. At some point, I'll update that.
- Thu Jan 02, 2025 2:55 am
- Forum: General Discussions
- Topic: Happy New Year and happy hacking in 2025!
- Replies: 54
- Views: 7672
Re: Happy New Year and happy hacking in 2025!
Well, Happy New to the forum as well... and I'm actually able to access it while I'm in GA for the holidays.
As Garth noted, things tends to change over time. I've been more busy doing house projects, some car stuff and back into my audio gear for a change. This is now just gearing up (I guess pun ...
As Garth noted, things tends to change over time. I've been more busy doing house projects, some car stuff and back into my audio gear for a change. This is now just gearing up (I guess pun ...
- Thu Oct 31, 2024 11:31 am
- Forum: Newbies
- Topic: I want to create a small OS with bare metal CLI. What should
- Replies: 5
- Views: 2759
Re: I want to create a small OS with bare metal CLI. What sh
Just a quick follow-up, here's some links to find some of the code I referenced in my initial post:
Dietrich's CPM-65:
https://github.com/Dietrich-L/CPM-65
David Given's CPM65:
https://github.com/davidgiven/cpm65
Rich Leary's DOS/65:
http://retro.hansotten.nl/6502-sbc/dos-65/
Fuzix:
https ...
Dietrich's CPM-65:
https://github.com/Dietrich-L/CPM-65
David Given's CPM65:
https://github.com/davidgiven/cpm65
Rich Leary's DOS/65:
http://retro.hansotten.nl/6502-sbc/dos-65/
Fuzix:
https ...
- Thu Oct 31, 2024 3:27 am
- Forum: Newbies
- Topic: I want to create a small OS with bare metal CLI. What should
- Replies: 5
- Views: 2759
Re: I want to create a small OS with bare metal CLI. What sh
I want to create a small OS with bare metal CLI. What should I do?
That's a difficult question. First, have you searched around to see what's already been done in this area for the 6502? There are already several small OS type environments available. They include Dieter's CPM65, Rich Leary's DOS ...
That's a difficult question. First, have you searched around to see what's already been done in this area for the 6502? There are already several small OS type environments available. They include Dieter's CPM65, Rich Leary's DOS ...
- Wed Sep 25, 2024 7:11 pm
- Forum: Hardware
- Topic: Weird problem with a 16550
- Replies: 21
- Views: 7048
Re: Weird problem with a 16550
Yes, the FIFO can be a different thing. I've not written any support routines for the 16550, but dabbled with the 8250 and 16450 back in the 80's...
Some years ago, I ditched the 6551 and started with the SCC2691 and later to the SC28L92 DUART. I also found coding for the FIFO a bit interesting ...
Some years ago, I ditched the 6551 and started with the SCC2691 and later to the SC28L92 DUART. I also found coding for the FIFO a bit interesting ...
- Thu Aug 08, 2024 8:26 pm
- Forum: Programming
- Topic: FLEX for the 6502 or building a compatible operating system.
- Replies: 88
- Views: 25314
Re: FLEX for the 6502 or building a compatible operating sys
Most interesting... is there a version of Flex that I could try to port to my 65C02 system? I'm now using a RAM based DOS/65 version that boots from an IDE drive. There is currently 56KB of contiguous RAM.
- Tue Aug 06, 2024 2:35 pm
- Forum: General Discussions
- Topic: Mini-challenge - finding fine threads from the archives
- Replies: 28
- Views: 9026
Re: Mini-challenge - finding fine threads from the archives
Here's one I liked, but the OP has basically vanished since his only thread:
viewtopic.php?f=4&t=6888&p=88756&hilit=fuzix#p88756
I'm still hoping to build up a much smaller (65C02) system that will run Fuzix at some point...
viewtopic.php?f=4&t=6888&p=88756&hilit=fuzix#p88756
I'm still hoping to build up a much smaller (65C02) system that will run Fuzix at some point...
- Sun Aug 04, 2024 6:58 pm
- Forum: Programmable Logic
- Topic: UART receiver
- Replies: 32
- Views: 7426
Re: UART receiver
I built up one of Bill's original CRC65 boards... and it's running as a UART at 115,200 N-8-1 via a USB/UART adapter. Perhaps looks at the build files... which requires the older Quartus II tooling.