6530 dissection
Posted: Thu Jul 29, 2021 10:18 am
//Previos thread: 6702 dissection.
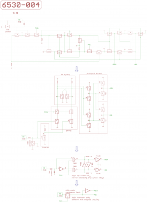
This thread is about a transistor level dissection of the 6530-004 (TIM edition),
brought to you by Frank Wolf and ttlworks.
6530 was used in the KIM-1, in Commodore disk drives, and in pinball machines.
Datasheets:
MOS MCS6530 datasheet, August 1975, preliminary
MOS MCS6530 datasheet, undated
Synertek SY6530, April 1979
Patents by William D. Mensch, Jr.:
U.S. Patent Number 4,099,232 seems to be related to the 6530 timer.
Also, there is some info on Hans Otten's 6530-6532 page.
;---
The 6530 RRIOT (RAM, ROM, IO, Timer) is a special chip in the 6502 family.
6530 contains 64 Bytes of RAM, 1kB of mask programmed ROM, two 8 Bit IO ports, and a Timer.
//Timer is an 8 Bit down counter with prescaler factors 1, 8, 64, 1024.
It also contains a mask programmed address decoder.
The idea at MOS was, that a microcontroller could be built from just two chips: 6502 plus 6530.
And that up to seven 6530 (each chip containing a different address decoder and different ROM contents)
could be used in a 6502 system.
And that's where trouble starts:
Because of custom address decoder and custom ROM contents,
when replacing a defective 6530, you can't just buy any 6530, plug it into the socket and hope that it works.
Even replacing a 6530 with a 6530 pulled from another socket from the same PCB probably won't work.
It has to be a 6530 which fits to a specific socket on a specific PCB,
and you need to look out for obscure chip markings and part numbers.
6532 seems to be based on the 6530, it lacks the address decoder and the ROM, but it has 128 Bytes of RAM.
6532 was used in the Elektor Junior computer and in the Atari 2600.
;---
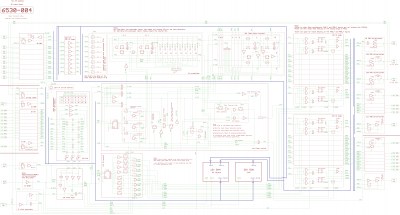
6530 contains some ciruitry you probably won't expect to see in other 65xx peripheral chips (except for 6531 and 6532).
When I was a kid, I did two layer PCB layouts on transparent foil with tape and rub-on dry transfers,
and I think I know how the game goes when things are starting to get a bit dense and complex.
The 6530 chip layout has that "hand routing smell" all over, it's incredibly dense/compact and complex,
and I feel a need to salute to the designers (Bill Mensch et al.): it truly is a beautiful/amazing work of art.

Again: my thanks to Frank Wolf, because not many out there could polygonize a beast of that sort.
Now for some oddities of that 6530 "Wolpertinger":
RESET is fully asynchronous, it's not sampled with the clock.
PHI2_in has 30pF typ. input capacitance, because it directly and unbuffered feeds quite some circuitry on the chip.
Signals from PA0..7 and PB0..7 are not latched at PHI1, the CPU reads them directly.
;
Bus interface uses fully static latches for data writes, but read data bus uses a dynamic precharge mechanism.
Bus interface uses fully static latches for the address, IO logic uses fully static register Bits,
and the logic which sits in between and controls said IO logic uses dynamic latches.
;
//That mix of static and dynamic logic started to make me wonder,
//at which point of the 6530 design phase the specification for the 6502 bus timing had rolled out.
//It would be interesting to read a "the making of the 6530" story.
Some features:
PA0 and PB0 have push/pull outputs for driving darlington transistors etc.
PA1..PA7 and PB1..PB7 have open_drain outputs with integrated pullup resistors.
However, there is a mask programmed option to disable the PB5 and PB6 output drivers
and to use PB5 and PB6 as inputs for the address decoder.
PB7 is supposed to be used as a Timer underflow IRQ# output, and it lacks the pullup resistor.
Note:
For consistence with Frank's notation, low_active signals are named foo#, not /foo.
Orientation for all the chip pictures: A5 and R/W# pads are North.
This thread is about a transistor level dissection of the 6530-004 (TIM edition),
brought to you by Frank Wolf and ttlworks.
6530 was used in the KIM-1, in Commodore disk drives, and in pinball machines.
Datasheets:
MOS MCS6530 datasheet, August 1975, preliminary
MOS MCS6530 datasheet, undated
Synertek SY6530, April 1979
Patents by William D. Mensch, Jr.:
U.S. Patent Number 4,099,232 seems to be related to the 6530 timer.
Also, there is some info on Hans Otten's 6530-6532 page.
;---
The 6530 RRIOT (RAM, ROM, IO, Timer) is a special chip in the 6502 family.
6530 contains 64 Bytes of RAM, 1kB of mask programmed ROM, two 8 Bit IO ports, and a Timer.
//Timer is an 8 Bit down counter with prescaler factors 1, 8, 64, 1024.
It also contains a mask programmed address decoder.
The idea at MOS was, that a microcontroller could be built from just two chips: 6502 plus 6530.
And that up to seven 6530 (each chip containing a different address decoder and different ROM contents)
could be used in a 6502 system.
And that's where trouble starts:
Because of custom address decoder and custom ROM contents,
when replacing a defective 6530, you can't just buy any 6530, plug it into the socket and hope that it works.
Even replacing a 6530 with a 6530 pulled from another socket from the same PCB probably won't work.
It has to be a 6530 which fits to a specific socket on a specific PCB,
and you need to look out for obscure chip markings and part numbers.
6532 seems to be based on the 6530, it lacks the address decoder and the ROM, but it has 128 Bytes of RAM.
6532 was used in the Elektor Junior computer and in the Atari 2600.
;---
6530 contains some ciruitry you probably won't expect to see in other 65xx peripheral chips (except for 6531 and 6532).
When I was a kid, I did two layer PCB layouts on transparent foil with tape and rub-on dry transfers,
and I think I know how the game goes when things are starting to get a bit dense and complex.
The 6530 chip layout has that "hand routing smell" all over, it's incredibly dense/compact and complex,
and I feel a need to salute to the designers (Bill Mensch et al.): it truly is a beautiful/amazing work of art.

Again: my thanks to Frank Wolf, because not many out there could polygonize a beast of that sort.
Now for some oddities of that 6530 "Wolpertinger":
RESET is fully asynchronous, it's not sampled with the clock.
PHI2_in has 30pF typ. input capacitance, because it directly and unbuffered feeds quite some circuitry on the chip.
Signals from PA0..7 and PB0..7 are not latched at PHI1, the CPU reads them directly.
;
Bus interface uses fully static latches for data writes, but read data bus uses a dynamic precharge mechanism.
Bus interface uses fully static latches for the address, IO logic uses fully static register Bits,
and the logic which sits in between and controls said IO logic uses dynamic latches.
;
//That mix of static and dynamic logic started to make me wonder,
//at which point of the 6530 design phase the specification for the 6502 bus timing had rolled out.
//It would be interesting to read a "the making of the 6530" story.
Some features:
PA0 and PB0 have push/pull outputs for driving darlington transistors etc.
PA1..PA7 and PB1..PB7 have open_drain outputs with integrated pullup resistors.
However, there is a mask programmed option to disable the PB5 and PB6 output drivers
and to use PB5 and PB6 as inputs for the address decoder.
PB7 is supposed to be used as a Timer underflow IRQ# output, and it lacks the pullup resistor.
Note:
For consistence with Frank's notation, low_active signals are named foo#, not /foo.
Orientation for all the chip pictures: A5 and R/W# pads are North.