http://www.ichbinzustaendig.de/dev/meeprommer
28Cxxx EEPROM Programmer
-
UnaClocker
- Posts: 32
- Joined: 28 May 2013
Re: 28Cxxx EEPROM Programmer
mkl0815 wrote:
The MEEPROMMER got his own site now. Only in german at the moment, but I will change this after my holidays.
http://www.ichbinzustaendig.de/dev/meeprommer
http://www.ichbinzustaendig.de/dev/meeprommer
-
UnaClocker
- Posts: 32
- Joined: 28 May 2013
Re: 28Cxxx EEPROM Programmer
Ok, back again. Figured out the problem, I needed to install RxTx. Ahh Java.. scotws, did you make any progress on your python interface program? I downloaded it and had a look. Looks like that was an outline without any brains added. But a great start, far better than any of my attempts at Python, kind of enlightening, actually. I hope you can continue your work on that.
Now that I have the Java app working, I can't seem to get more than 1k written to the chip. I've got a 32k chip, trying to write an 8k file to it.
I notice the DIFF feature hasn't been implemented yet, when I read the ROM back and compare it to the file I have loaded in a hex editor, the 1k that has been written doesn't match..
Now that I have the Java app working, I can't seem to get more than 1k written to the chip. I've got a 32k chip, trying to write an 8k file to it.
I notice the DIFF feature hasn't been implemented yet, when I read the ROM back and compare it to the file I have loaded in a hex editor, the 1k that has been written doesn't match..
Re: 28Cxxx EEPROM Programmer
Mea culpa, seems that I uploaded an old version of the java client to my website.
It's updated now. I was wondering that DIFF is not implemented and you could only upload 1k of data. That looked like my initial version for testing.
I attached the version also on this post.
Mario.
Do you have one PCB left? I would be interested to test it and go further with the java development. Maybe Scot has some time to push the python client.
It's updated now. I was wondering that DIFF is not implemented and you could only upload 1k of data. That looked like my initial version for testing.
I attached the version also on this post.
Mario.
Do you have one PCB left? I would be interested to test it and go further with the java development. Maybe Scot has some time to push the python client.
- Attachments
-
- MEEPROMMER.jar.zip
- (129.72 KiB) Downloaded 288 times
How should I know what I think, until I hear what I've said.
-
UnaClocker
- Posts: 32
- Joined: 28 May 2013
Re: 28Cxxx EEPROM Programmer
Yeah, I'll shoot you a private message so I can get one of these boards off to you. If Scot wants one too, let me know.
Thanks for the updated java client. The code that's on the Arduino, I've got version 1.2, is that the latest as well?
Re: 28Cxxx EEPROM Programmer
The firmware on the Arduino should be the latest. I noticed that I may have to change the byte order in the Arduino firmware, because on my prototype the DS line of the shift register that is connected to the arduino is the hi-byte and in my schematic it's the low-byte. As soon as the pcb arrives, I will solder the 595s and try to mount a ZIF socket and then start testing.
Mario.
Mario.
How should I know what I think, until I hear what I've said.
Re: 28Cxxx EEPROM Programmer
There's now an english version of the MEEPROMMER site available. I added the PCB-layout and a picture of the arduino shield from UnaClocker. Thanks again for sharing.
How should I know what I think, until I hear what I've said.
-
UnaClocker
- Posts: 32
- Joined: 28 May 2013
Re: 28Cxxx EEPROM Programmer
Awesome, the site looks good. Much easier to read than the google translated version.
Tried out the latest java app, it now burns 8k to the chip, data still doesn't seem to match up, might be that byte order you had mentioned.
Pressing the "Clear EEPROM" button seems to work, when I read the eeprom back after that, it reads as all 00's..
On a side note, I do have a feature request.. I need to be able to offset the data to the end of the chip, so if I burn 8k to the chip, I need to offset it 24k, so it's using the last 8k, and some of the ECM's I'm working with use 16k, so those would be offset halfway down the chip.
Right now, the java app freaks out when I tell it that I have a 32k chip and I try to burn an 8k file to it..
Code: Select all
8192 bytes read in 1.397 seconds
8192 bytes checked, 3380 byte are different.On a side note, I do have a feature request.. I need to be able to offset the data to the end of the chip, so if I burn 8k to the chip, I need to offset it 24k, so it's using the last 8k, and some of the ECM's I'm working with use 16k, so those would be offset halfway down the chip.
Right now, the java app freaks out when I tell it that I have a 32k chip and I try to burn an 8k file to it..
Re: 28Cxxx EEPROM Programmer
I updated the Javaclient this morning. There is now an option to set an offset. The client now take care for the filesize of the ROM image. If you load 4k you only burn 4k (using the offset that is set). Note, that at the moment only filesizes are supported that are a multiple of 1024 bytes.
Diff also respects the offset and only compares the real size of the ROM image with the data region on the eeprom that is given by the offset and the image size.
The "Version" button now shows also the current version of the java client, so it should be easier to figure out the right version.
Here's the link to the new version: http://www.ichbinzustaendig.de/wp-conte ... R.jar_.zip
For the byte-order: If you are using the Arduino-IDE to upload the firmware, then simply swap the function calls in the following code segment:
to
This should be enough to set the address lines right.
Diff also respects the offset and only compares the real size of the ROM image with the data region on the eeprom that is given by the offset and the image size.
The "Version" button now shows also the current version of the java client, so it should be easier to figure out the right version.
Here's the link to the new version: http://www.ichbinzustaendig.de/wp-conte ... R.jar_.zip
For the byte-order: If you are using the Arduino-IDE to upload the firmware, then simply swap the function calls in the following code segment:
Code: Select all
//shift out the given address to the 74hc595 registers
void set_address_bus(unsigned int address)
{
//get high - byte of 16 bit address
byte hi = address >> 8;
//get low - byte of 16 bit address
byte low = address & 0xff;
//disable latch line
bitClear(PORTC,PORTC_LATCH);
//shift out highbyte
fastShiftOut(low);
//shift out lowbyte
fastShiftOut(hi);
//enable latch and set address
bitSet(PORTC,PORTC_LATCH);
}Code: Select all
//shift out highbyte
fastShiftOut(hi);
//shift out lowbyte
fastShiftOut(low);
How should I know what I think, until I hear what I've said.
-
UnaClocker
- Posts: 32
- Joined: 28 May 2013
Re: 28Cxxx EEPROM Programmer
Sorry about the delay there guys. Had my computer tied up moving for a couple days. Anyways, made those changes in the Arduino sketch, and tried out the new java app. Burned the 8k image with a 24k offset and it seems to be good. 0 bytes are different in the DIFF.
I ordered up a few 28pin ZIF sockets from a Chinese supplier on eBay, should have them by the end of July.
I ordered up a few 28pin ZIF sockets from a Chinese supplier on eBay, should have them by the end of July.
-
UnaClocker
- Posts: 32
- Joined: 28 May 2013
Re: 28Cxxx EEPROM Programmer
Just wanted to pop back in and report success. I burned an 8K file with a 24K offset to a 28C256, put the chip into my car's ECM, and it fired up and runs great. 
Thanks again mkl0815, both for the great design, and the extra features in the programmer.
Thanks again mkl0815, both for the great design, and the extra features in the programmer.
Re: 28Cxxx EEPROM Programmer
Hey, that's really cool. Thanks for "beta"-testing 
I built up my W65C02 in a free run configuration with a 1MHz oscillator and a DS1813 reset circuit. So it's good to know that burned EEPROMs will work.
Just one question, would you be able to make a additional PCB design from a more complex layout? I was thinking about a standalone ATMEGA328 and a MAX232 for a more universal programmer.
Mario.
I built up my W65C02 in a free run configuration with a 1MHz oscillator and a DS1813 reset circuit. So it's good to know that burned EEPROMs will work.
Just one question, would you be able to make a additional PCB design from a more complex layout? I was thinking about a standalone ATMEGA328 and a MAX232 for a more universal programmer.
Mario.
How should I know what I think, until I hear what I've said.
-
UnaClocker
- Posts: 32
- Joined: 28 May 2013
Re: 28Cxxx EEPROM Programmer
Yeah, totally. But.. Perhaps doing it with an AT16u4 would be more ideal, as that's a Native USB device. It's what the Arduino Micro, Leonardo and Teensy 2.0 use. Simpler and cheaper since it doesn't need the MAX232. I'll have an extended weekend next weekend, so I should have time to roll that design out.
Re: 28Cxxx EEPROM Programmer
That sounds great.
But the intention is to have a very easy to build system. And afaik the AT16U4 is only available as SMD device. I would prefer all components in DIP form factor. Who ever needs a USB connector can use the Arduino shield, because it's the cheapest solution. Arduino Uno clones are available for a couple of bucks on eBay. But for those who want to use the programmer with their own SBC projects or an old computer with only RS232 connectors, they can use the new board. You can also use a FTDI breakout to get the new board connected via USB.
Maybe we can also switch to a ATMEGA32, that has much more GPIOs so we would not need the shift registers anymore. We need only to connect address and data line directly to the ZIF socket and push the bytes out, because we have at least 3 complete 8bit ports without using PD0 and PD1 (RX;TX) and there are enough GPIOs left for /WR, /OE and /CS. So firmware would be much easier to write and will be faster too. Maybe I'll get pagewrite to work with this easier.
Running the Atmega32 with its internal oscillator at 8Mhz would reduce the number of components too.
UnaClocker wrote:
Perhaps doing it with an AT16u4 would be more ideal, as that's a Native USB device. It's what the Arduino Micro, Leonardo and Teensy 2.0 use.
Maybe we can also switch to a ATMEGA32, that has much more GPIOs so we would not need the shift registers anymore. We need only to connect address and data line directly to the ZIF socket and push the bytes out, because we have at least 3 complete 8bit ports without using PD0 and PD1 (RX;TX) and there are enough GPIOs left for /WR, /OE and /CS. So firmware would be much easier to write and will be faster too. Maybe I'll get pagewrite to work with this easier.
Running the Atmega32 with its internal oscillator at 8Mhz would reduce the number of components too.
How should I know what I think, until I hear what I've said.
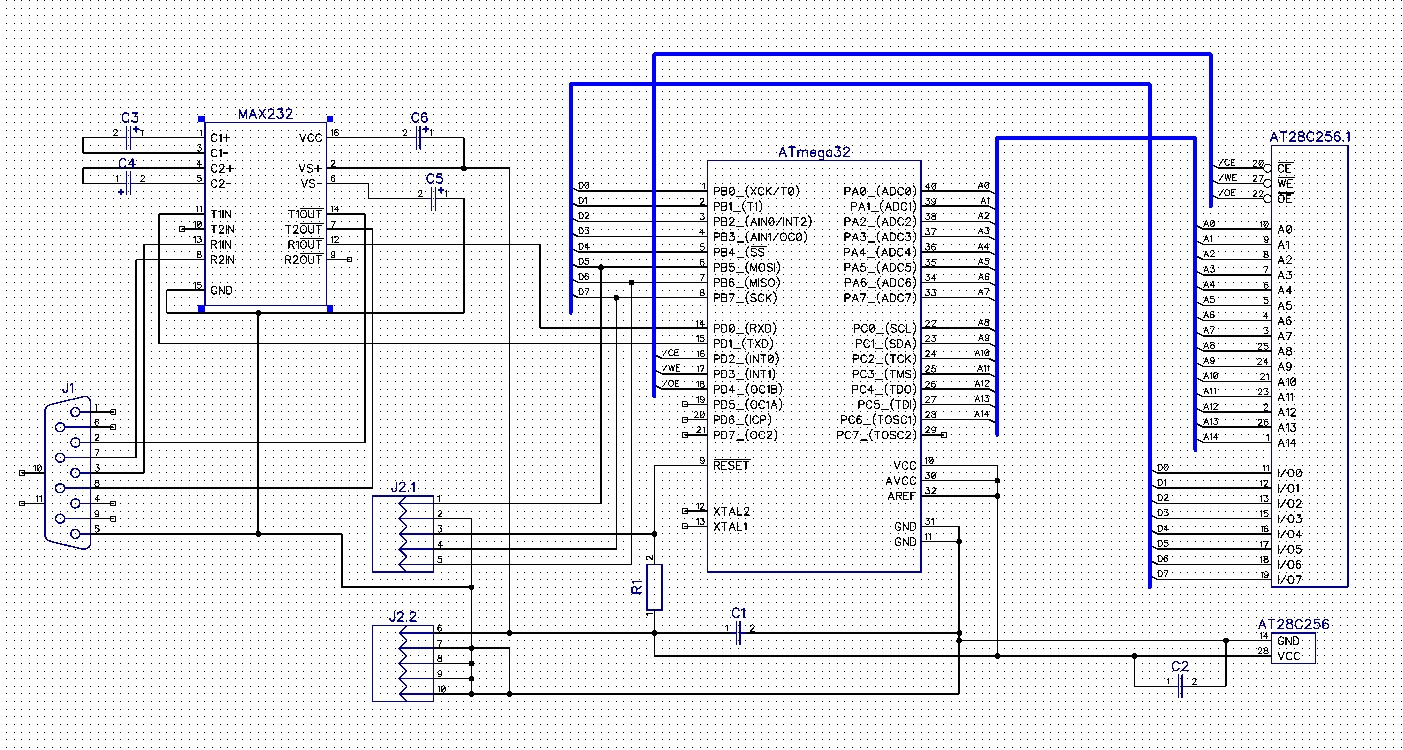
Re: 28Cxxx EEPROM Programmer
I just clicked together a draft in Diptrace. Maybe somebody can take a look at the schema. I've never used a MAX232 and just googled for the basic usage.
I connected also a 10pin ICSP header for easy programming the ATmega32.
I connected also a 10pin ICSP header for easy programming the ATmega32.
How should I know what I think, until I hear what I've said.
-
UnaClocker
- Posts: 32
- Joined: 28 May 2013
Re: 28Cxxx EEPROM Programmer
Ok, I got the ZIF sockets today. The boards are up for sale on Tindie.