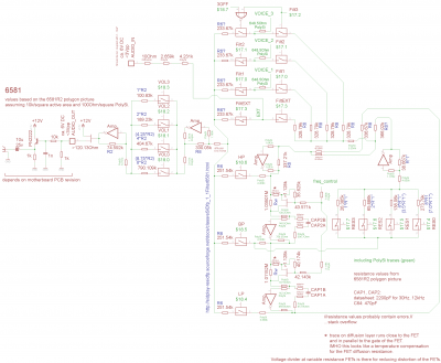
and their X/Y coordinates in the picture.
Orientation: filter section is south.
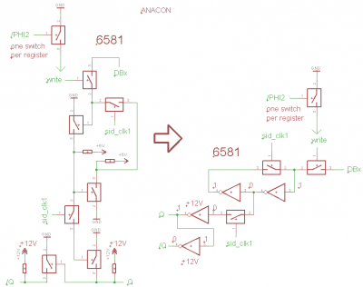
;---
MOS_6581R2_full.png //date: 01 Aug 2010 //size: 16820*14629
Missing via for PWM upper register write: 4780/5133, 9031/5133, 13280/5133
Missing GND connection for paddle counter LSB carry input: 6935/12953
;---
MOS_6581R3_full.png //date: 01 Aug 2010 //size: 16820*14629
Missing via for PWM upper register write: 4780/5133, 9031/5133, 13280/5133
Missing GND connection for paddle counter LSB carry input: 6940/12953
;---
MOS_6581R4_full.png //date: 01 Aug 2010 //size: 16820*14629
Missing via for PWM upper register write: 4780/5133, 9031/5133, 13280/5133
Missing GND connection for paddle counter LSB carry input: 5813/12943
;---
MOS_8580R5_full.png //date: 06 Feb 2011 //size: 15012*14202
Missing diffusion in a super buffer that generates /PHI2: 13400/8448
Missing diffusion\connection in noise LFSR clock generator: 3703/6615, 7160/6615, 10615/6615
;---
I hope, this list is helpful.

