Understanding the SID

Topics pertaining to the emulation or simulation of the 65xx microprocessors and their peripheral chips.
User avatar
drfiemost
Posts: 53
Joined: 07 Jun 2016
Contact:

Re: Understanding the SID

Post by drfiemost »

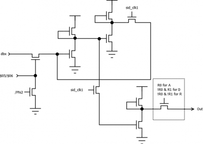
The ADSR registers bit:
ADSR_bit_IC.png
Just two inverters with a clocked feedback loop:
ADSR_bit.png
The A, D and R values are gated so they are active only during the specific envelope phase:
adsr_gate_IC.png
The gates are controlled by the Gate bit and the R0 signal (counting direction):
adsr_gate.png
adsr_gate.png (11 KiB) Viewed 7406 times
So we have:

atk_gate = R0
dec_gate = ¬(rel_gate ∨ R0) = ¬R0 ∧ Gate
rel_gate = ¬(R0 ∨ Gate) = ¬R0 ∧ ¬Gate

One funny fact is that in the first cycle of the attack and decay phases the wrong rate is used, as the R0 line reacts with one cycle delay.
User avatar
ttlworks
Posts: 1464
Joined: 09 Nov 2012
Contact:

Re: Understanding the SID

Post by ttlworks »

Finding out what happens in which PHI2 clock cycle inside the envelope generator
can be a bit tricky, and I think I would need to gain some "mental distance"
from the schematics for making a try. :)

While drfiemost was busy, I tried to dig into the rest of the SID,
and I think I should post my stuff before some of the details
start slipping from my memory...

;---

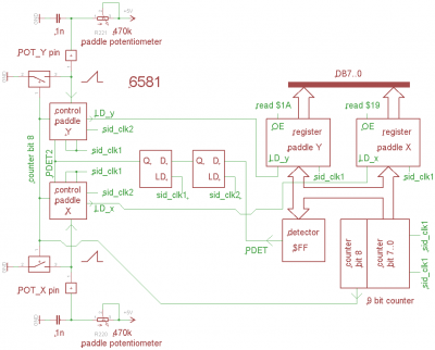
Now about the paddle related stuff:
paddle.png
Block diagram:
paddle_block.png
We have a 9 bit counter running at PHI2 speed.

Bit 7..0 from the counter are fed into two 8 bit latches, POT_X and POT_Y.

At the POT_X pin, we have an external capacitor, which is charged
through the paddle potentiometer resistance to +5V.

When the voltage at the POT_X pin has reached a certain level,
the value from the counter is loaded into the POT_X register.

Also, when the coutner has reached $FF (maybe because the paddle
potentiometer is missing), there is some circuitry that forces
loading the counter value into POT_X.

It's a 9 bit counter, while the counter MSB ( bit 8 ) is 1,
the external capacitor is discharged through a FET in the SID
which is close to the POT_X pin.

Same thing for POT_Y.

;---

So one "conversion" from paddle potentiometer position to POT_X,POT_Y value
happens within every 512 PHI2 clock cycles.

Note, that PHI2 clock frequency is different for a PAL and a NTSC C64.

If the capacitors at the POT_X, POT_Y pins in both C64s would have
exactly the same value (usualy, they haven't),
...
and if the +5V supply voltages in both C64s would be exactly the same
(usually, it isn't),
...
reading out one and the same paddle position on both C64s
probably might give you a value that differs by 4% or such. :)
User avatar
ttlworks
Posts: 1464
Joined: 09 Nov 2012
Contact:

Re: Understanding the SID

Post by ttlworks »

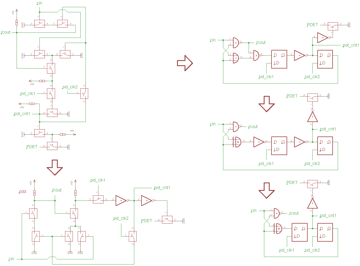
Now for the counter\register block.
paddle_cnt_latch.png
;---

Even bits: low_active carry input, high_active carry output,
bit is stored in non_inverted form.
paddle_cnt_even.png
;---

Odd bits: high_active carry input, low_active carry output,
bit is stored in inverted form.
paddle_cnt_odd.png
;---

The signal I had labeled 'PDET' is wired together for counter bit 7..0,
with a pullup to +5V. It is 1, when the counter is $FF.

//if one or more of the counter bits 7..0 is 0, PDET is tied to GND.

;---

The layout of the paddle counter looks completely different
from the layout of the envelope DAC counter...
but from the logic level design point of view,
the concept for both counters seems to be a little bit similar.

BTW:
To make the counter count, the low_active carry input of counter bit 0
is tied to GND. This connection is missing in the 6581 vectorized polygon
picture, but in the silicon it's there:
pad_cnt0_incarry.png
Edit: this connection only is missing in all the revisions of the 6581 polygon pictures.
In the 8580 polygon picture, the connection is there.
Last edited by ttlworks on Mon Sep 12, 2016 1:36 pm, edited 1 time in total.
User avatar
ttlworks
Posts: 1464
Joined: 09 Nov 2012
Contact:

Re: Understanding the SID

Post by ttlworks »

Nothing fancy about the registers for POT_X, POT_Y.

Just another transparent latch loaded with LD_X (or LD_Y),
//don't know, why I had labeled them LD_$19 and LD_$1A in the picture.
with output enable and with a super buffer at the output
for driving the internal data bus.
paddle_register.png
It's a nice layout:
A big PolySi pad connected to a bit of the internal data bus,
then one bit of the POT_Y register east of the pad
and one bit of the POT_X register west of the pad.

Layout for the registers is the same...
just mirrored to make better use of the space on the silicon.
User avatar
ttlworks
Posts: 1464
Joined: 09 Nov 2012
Contact:

Re: Understanding the SID

Post by ttlworks »

Then there are those two transparent latches between the register\counter block
and the circuitry close to the POT pins, delaying PDET by one clock cycle:
paddle_twoFFs.png
paddle_twoFFs.png (8.78 KiB) Viewed 7356 times
User avatar
ttlworks
Posts: 1464
Joined: 09 Nov 2012
Contact:

Re: Understanding the SID

Post by ttlworks »

Now the circuitry close to the POT_X pin.
//POT_Y seems to have an identical layout, just mirrored.
paddle_logic.png
Schematic:
paddle_control.png
Those two FETs working as a voltage comparator during sid_clk1 =1
and as a R\S flipflop with logic level outputs during sid_clk2 =1
gave me quite a headache.

So much for the paddles.

;---

Edit: July 2023:
It appears that there is an error in my schematic:
paddle_control_err.png
Last edited by ttlworks on Fri Jul 28, 2023 7:02 am, edited 1 time in total.
User avatar
ttlworks
Posts: 1464
Joined: 09 Nov 2012
Contact:

Re: Understanding the SID

Post by ttlworks »

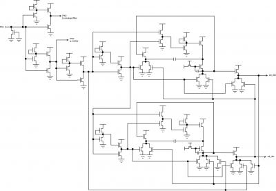
The 8580 clock generator is completely different from the 6581 clock generator.

I'm now posting my interpretation of it...
But if you want to be on the safe side, you better consult an engineer. :)
8580_clk.png
Anyhow, for simulating a SID or for building your own SID with TTL parts
it isn't neccessary to understand the clock generator.

;---

BTW: in the vectorized 8580 polygon picture, it appears that some part
on the diffusion layer was missing. In the silicon, it seems to be there...
it's just very hard to spot:
8580_clk1_diff.png
8580_clk1_diff.png (4.95 KiB) Viewed 7346 times
;===

Edit: Message from drfiemost about the 8580 clock generator:
Phi2_pin_8580.png
Althought arranged differently it looks like yours. I had verified it through the perfect6502 emulator, the only problem is that I had to short
the big capacitors and open the small ones as the analogic components are not supported. I hope this won't affect the validity of the result.
Last edited by ttlworks on Wed Sep 14, 2016 6:01 am, edited 1 time in total.
User avatar
BigEd
Posts: 11464
Joined: 11 Dec 2008
Location: England
Contact:

Re: Understanding the SID

Post by BigEd »

ttlworks wrote:
BTW: in the vectorized 8580 polygon picture, it appears that some part
on the diffusion layer was missing. In the silicon, it seems to be there...
it's just very hard to spot
Lots of good work in these posts, thanks. A great advantage the visual6502 effort had was building and running the simulation in parallel with doing the vectorising. The simulation found a few bugs in the polygons. I'm sure there were also pure simulation bugs to be found too!
User avatar
ttlworks
Posts: 1464
Joined: 09 Nov 2012
Contact:

Re: Understanding the SID

Post by ttlworks »

Thanks for the kind words, BigEd.

While dissecting the polygon images, we found two more bugs:

;---

In the 8580, a part on the diffusion layer of the noise LFSR clock generator seems to be missing.
(all three channels)
8580_noiseclk_diff.png
;---

In _all_ of the 6581 revisions, a via in the write signal for the upper PWM registers is missing.
(all three channels)
6581_pwmreg_diff.png
;---

At some point, me and drfiemost had started to wonder how much time and effort
went into generating those vectorized polygon pictures.

It's a manually routed chip layout, silicon might have some impurities,
so automated tools for processing the silicon picture probably won't bring you far.

Just trying to figure out what the diffusion layer might look like for one of the
sprite X\Y registers in a VIC2 took me a full day. :)
Considering this, only having four bugs in the polygon pictures of the SID
is very impressive !

;---

With our little SID dissection here in the forum, we are standing on the shoulders
of those who de_capped the chips, made the high resolution silicon pictures,
and generated the vectorized polygon pictures.


Without this work being done before, we would have had as much chance as a snowball in hell...
Last edited by ttlworks on Mon Sep 12, 2016 12:15 pm, edited 2 times in total.
User avatar
BigEd
Posts: 11464
Joined: 11 Dec 2008
Location: England
Contact:

Re: Understanding the SID

Post by BigEd »

What's wrong with the diffusion? Or is that image a 'repaired' image? Could you post a crop of the silicon for that area?
User avatar
BigEd
Posts: 11464
Joined: 11 Dec 2008
Location: England
Contact:

Re: Understanding the SID

Post by BigEd »

(I've posted about the general problem of polygon capture over here.)
User avatar
ttlworks
Posts: 1464
Joined: 09 Nov 2012
Contact:

Re: Understanding the SID

Post by ttlworks »

Quote:
What's wrong with the diffusion?
The output of the NOR gate is unconnected, but I think it should be connected to the PolySi trace above.
It was drfiemost who had spotted this bug, and I can't remember exactly...
8580_noiseclk_diff1.png
User avatar
BigEd
Posts: 11464
Joined: 11 Dec 2008
Location: England
Contact:

Re: Understanding the SID

Post by BigEd »

Goodness me, those edges are incredibly faint! But you must be right - the NOR output should go somewhere. (Unless it isn't needed.) Again, I think in the pre-simulation phase some of the bugs found are things like a logic input which is not driven by anything, which is a strong indication of a problem, or as in this case, a logic output not driving anything, which is a likely indication of a problem.
User avatar
ttlworks
Posts: 1464
Joined: 09 Nov 2012
Contact:

Re: Understanding the SID

Post by ttlworks »

In the 6581, the output of the NOR _is_ connected to that trace.
The layout is different from the 8580 silicon, of course.
8580_noiseclk_diff2.png
8580_noiseclk_diff2.png (9.77 KiB) Viewed 7330 times
What worries me a bit is, that it's a 'systematical error',
means for each one of the three oscillator channels the connection is missing.

It's a nice thing, that the bugs are different for the 6581 and the 8580 polygon pictures,
so one could compare the pictures from both chips when the circuitry of interest is supposed
to do the same in both chips. :)
User avatar
BigEd
Posts: 11464
Joined: 11 Dec 2008
Location: England
Contact:

Re: Understanding the SID

Post by BigEd »

We do tend to see what we expect to see - which helps a lot in making sense of these very faint ambiguous images. But sometimes it leads us astray! You are getting a benefit from having two people working at the same time in cooperation.
Post Reply